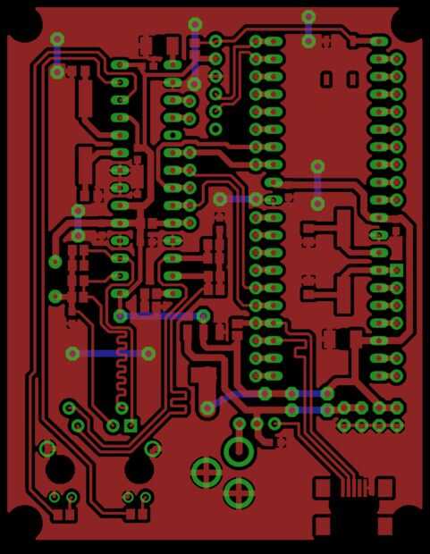
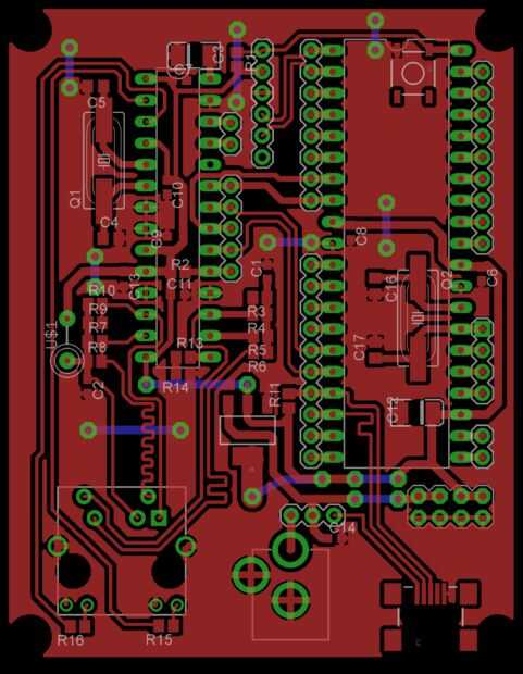
Paso 2: Hacer el PCB





El siguiente paso es hacer el PCB. Porque este no es un tutorial sobre grabado PCB: no voy a entrar en detalles sobre el proceso, pero en cambio voy a darle algunas pautas específicas para este proyecto.
[Créditos a Chris Meletis para el diseño del PCB]
Grabado de PCB:
Antes de elegir el método de grabado que desee seguir tener en cuenta que algunas huellas tienen una separación de 0,3 mm (12mil) así que si tratas de usar método de la transferencia de toner pueden experimentar algunos problemas. No digo que no es posible, pero sin duda será más difícil que el método de fotoprotección para obtener un buen resultado. Personalmente, utilicé el método de la fotoresistencia y el resultado fue muy bien en el primer intento. Solo tuve un problema menor con uno de los rastros, pero que fue causado por un error de espacio en el diseño no por el proceso de grabado. Ahora se ha corregido el trazado para que no tengas problemas.
Si elige el método de la fotoresistencia, acerca de la exposición, asegúrese de utilizar sólo una transparencia de alta resolución de lo contrario podría no exponer correctamente las huellas que tienen separación muy pequeña o almohadillas térmicas. Tuve gran éxito utilizando una impresora de inyección de tinta buena y transparencias de inyección de tinta de alta resolución. Las transparencias fueron un poco caro pero vale la pena cada centavo.
Sobre el desarrollo de lo PCB, el truco para saber cuando termines es esperar para que las almohadillas térmicas demostrar para arriba. Cuando eres capaz de ver las almohadillas térmicas entonces usted sabe que la tarjeta está lista para aguafuerte.
Perforación de los orificios:
Después de que usted grabe el PCB tienes que taladrar los agujeros del taladro a través componentes. La mayoría de los agujeros necesita un 0,8 mm o 1mm broca. Los agujeros para el ICs y el grano de la ferrita son 0,8 mm. Los agujeros para los encabezados pines y los cables del puente están de 1mm. El conector MagJack tiene 2 agujeros que son 1.6mm para la tierra de protector y 2 para los plásticos que son de 3.2 mm, el resto es de 1 mm. El conector de barril tiene 3 agujeros de 3,2 mm de diámetro. El conector Mini-B USB tiene dos agujeros de 0,9 mm, que no tienen que ir todo el camino aunque el PCB pero sólo la mitad. Si no tienes un 0,9 mm Taladro broca y una broca de 1mm funciona bien. Finalmente, la Junta también tiene 4 agujeros de montaje 3,2 mm cada uno en los bordes que es hasta usted si usted quiere perforarlos.