Paso 5: Programación - lado de Arduino



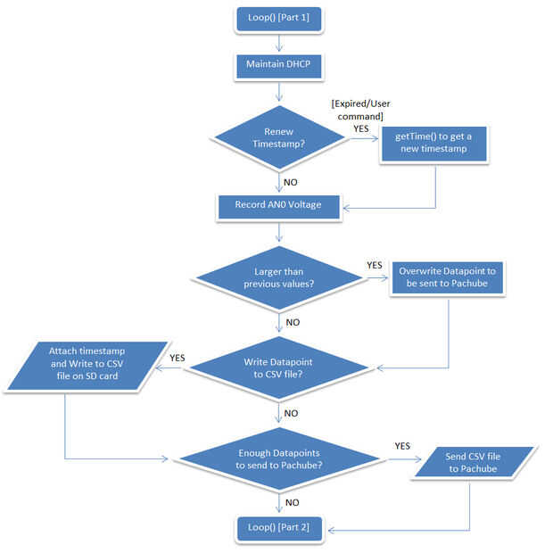
En primer lugar, se muestra un diagrama de flujo sobre cómo funciona el programa en los tres primeros cuadros.
El programa se ha proporcionado como bien para descargar, solo ingresa tu propia información de Pachube y usted está apagado a las carreras!
Bibliotecas que necesite:
#include < SPI.h >
#include < SdFat.h >
#include < SdFatUtil.h >
#include < Ethernet.h >
#include < EthernetDHCP.h >
Google para cualquier que faltan, generalmente son el primer resultado si incluye "Arduino" en su búsqueda












