Paso 1: partes




Hay LEDs opcionales utilizados en este
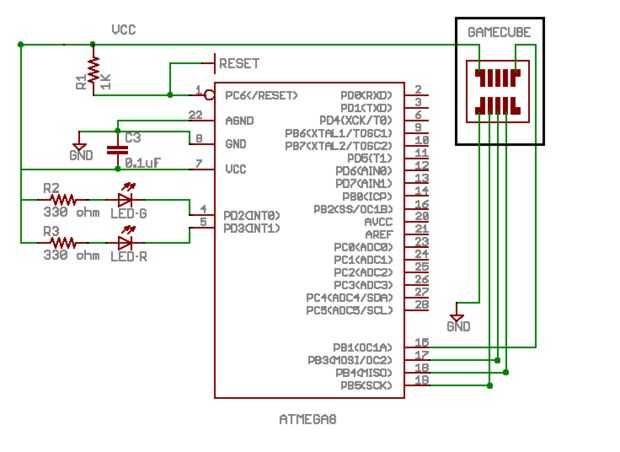
mod-chip para indicar si el chip se comunica con el puerto serial del servicio de la unidad de disco correctamente. Verde significa que funciona correctamente; rojo significa que hay un error. Puede extraerlo del circuito, junto con las resistencias en serie con ellos cuando el chip se instala en el GameCube, o puede dejarse en y discretamente ubicados en la parte posterior de la GameCube.
En las imágenes se muestran esquemas del mod-chip con las piezas necesarias incluidas. Hay dos versiones: uno con una cabecera de ISP (los conectores utilizados para flashear el firmware en el mod-chip) y sin (la versión de «economía»). La versión del encabezado de ISP estará construida en un protoboard para flashear y luego reemplazada con la versión de economía antes de ser instalado en el GameCube.
Las piezas necesarias son:
- 1 GameCube con control y cables
- 1 quemada el backup de un juego de GameCube
- 1 Atmel Atmega8L-8PU
- Condensador de cerámica de 1 0.1μF
- 2 resistencias de 1KΩ
- 2 resistencias de 330Ω
- 1 resistencia de 100Ω
- 1 LED rojo
- 1 LED verde
- 1 protoboard (para el flasheo y prueba el mod-chip)
- 1 programador AVR ISP o un cable USB y Arduino para utilizar en lugar de un programador
- 1 computadora para flashear el mod-chip
- 22 AWG para uso con la placa de
- Cable AWG 30 (envoltura de alambre) para hacer las conexiones de la GameCube
- 1 juego de separadores de alambre
- 1 soldador con estaño
- 1 multímetro capaz de leer la impedancia
- Algunos la cinta aisladora y cinta de doble cara
- 1 destornillador philips
- 1 destornillador "Gamebit"
Si un destornillador Gamebit no está disponible, puede utilizarse una pluma Bic de plástico y un encendedor o linterna de bolsillo para hacer uno como se explica en el paso 5.
Software necesario:
- Software de Arduino (sólo requerido si se utiliza un Arduino como programador ISP)