Paso 3: Apoyo a circuitos


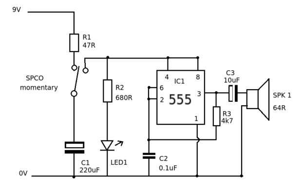
¿Está bien lo que es una pistola sin sonido? simplemente nada! De modo que necesita sonido y luces... El sonido tenía 2 opciones. O reutilizar un circuito de muestreo de grabación (la puede encontrar en juguetes baratos) o a construir mi propio usando el 555 IC. La elección de puño le da una excelente calidad de sonido realista (sólo descargar de internet cualquier láser pistola sonido y grabar en el chip de muestreo), pero observé que después de muchas repeticiones que la calidad del sonido cae a cero y de la pistola laser se desvanece a algo realmente sin refinar. OK tal vez era el alborotador de chip pero tenía sólo uno. Por eso elijo la solución del circuito 555 compatibles. El sonido es bueno y se me termina de convencer que proviene de un arma del carril...
El led de este circuito es realmente el rojo en el cañón de la pistola. El sonido es sólo para la filmación y no para cargar el arma de riel. (tal vez una próxima mejora)
El circuito de los leds azules (cargadores) está utilizando también un 555IC. No tengo nada que decir que más para ambos circuitos son bastante simples. Sólo una nota... Si no muy llena bien hacer pcb lo suficientemente pequeño para caber en las áreas vacías hacer los circuitos en áreas pequeñas y luego trata de encajar cualquier parte a los vacíos. De todos modos hay espacio suficiente. Una mejora de este circuito es reemplazar el capacitor de 10uf con poco más hacer tiempo durar el sonido laser (22uf)
Ambos circuitos se cargan de una batería de 9V o mejor utilizan 2 x batería del León de 3, 6V de cualquier teléfono móvil viejo.
Por favor, aislar y evitar cualquier cortocircuito. También asegúrese de que toda la electrónica está bien montada en el interior de la pistola.
El interruptor del circuito de sonido también es el gatillo de la pistola. Para gatillo he utilizado un trozo de cobre doblado pero puede utilizar otro personal más creativo como un disparador de una botella de spray.













