Paso 1: El diseño


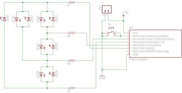
- Controlado por un ATtiny13 AVR
- Conectado con 1 botón
- Por ~ 3v de alimentación no regulada
- Incorporan una función de apagado automático para simular las velas quemar cada noche.
Elegí la tiny13 porque tenía varios en mano a recoger el polvo. Para el control de 9 leds sin un registro de desplazamiento (otra parte) que necesitaba para implementar una charlieplex.
Un esquema está disponible a continuación.
Para los ingenieros eléctricos leyendo esto, tengo dos puntos para hacer:
1. no utilizo una resistencia de pull-up para el pin de reset, se queda flotando. Esto no es una aplicación crítica, por lo que si tenemos un reset al azar no es el fin del mundo.
2. no utilizo un capacitor de desacople porque estoy utilizando energía no regulada y no creo que es esencial.