Paso 3: Vamos a construir, ¿vamos?


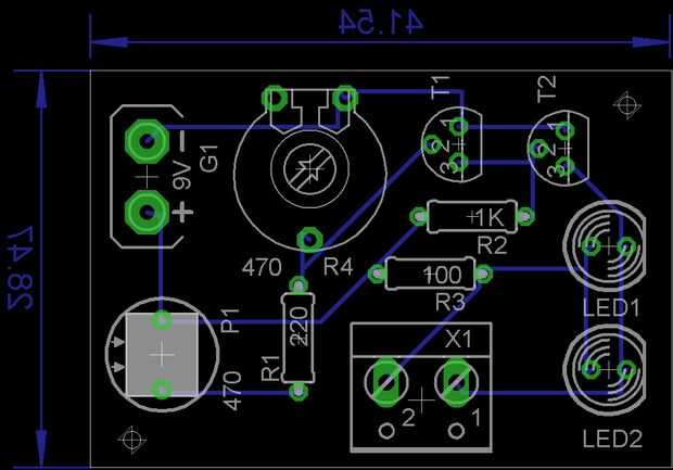
Aquí viene la diversión parte: tiempo para calentar el soldador! Esta construcción es bastante simple, así que la imagen de arriba debe ser lo suficientemente clara. debe ser fácil de montar este circuito en un perfboard y en un PCB. Le sugiero que comience soldando los componentes más bajos, como las resistencias.
Con el fin de reducir el consumo de la energía, opté por usar un botón normalmente cerrado para interrumpir el circuito: montado sobre un soporte, para que cuando la puerta está cerrada presiona el botón y circuito está abierto (apagado). Si usted tiene una, puede utilizar un microinterruptor. También decidí LED se dividen en dos pares porque tenía que iluminar dos puntos: dos LED se monta directamente en el tablero, otros dos están conectados a través del tornillo terminal X1 para alcanzar el segundo lugar.
Así que, ahí lo tienen: su propia luz gabinete automático DIY!
Espero que hayas disfrutado este tutorial y mis explicaciones. Si algo no queda claro o tienes alguna pregunta, por favor no dude en preguntar y lo intentaré mi mejor para ayudarle!
Gracias por leerme