Paso 1: diseño



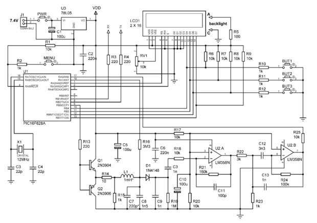
La parte principal es el popular microcontrolador PIC16F628A.
Funciones de los botones 1,2,3 (en el centro) se muestra en la segunda línea en la pantalla LCD.
La bobina de antena tiene unos 60 vueltas con imán cable de diámetro 0,2 mm y tamaño 80 X 65 mm. número de vueltas, diámetro de alambre y el tamaño de antena no son críticos. Si utilizas el pequeño diámetro del alambre y la resistencia de la bobina de la antena grande (10 ohmios o más) R14 debería ser 0 ohmios. Más importante es L1, C7 y C8 en resonancia en 125 kHz. Esto se puede lograr por la selección de C7 por lo que en C9 tiene 20V o más (modo de lectura activa).