Juego protector del RGB LED para arduino (4 / 6 paso)

Paso 4: soldadura

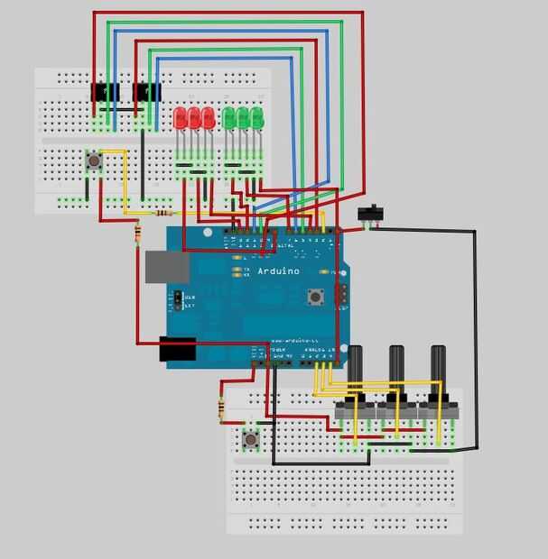
Realmente no puedo explicar cómo soldar esta así por favor use la foto que hice en fritzing para la referencia y las otras fotos que he proporcionado sobre dónde colocar todo.

Si tienes problemas para leerlo, voy a hacer una reseña del circuito también.

Artículos Relacionados

Cadete de Dub: Holográfica MIDI y controlador de LED para Arduino - parte 1

Cadete de Dub: Holográfica MIDI y controlador de LED para Arduino - parte 1

Creo que instrumentos musicales holográficos será común en el futuro, mostrando en todas partes de las escuelas (para educación), a los hogares (para divertirse), a las oficinas de los medios de comunicación (para la creatividad) y en los estudios de
EMERGENCIA del RGB LED FLASHER

EMERGENCIA del RGB LED FLASHER

INTRO: EMERGENCIA RGB LED FLASHEREste Instructable fue hecho antes incluso de empezarlo la mitad.Todo comenzó después de ordenara una luz de la bicicleta 5 LED trasero rojo con 7 modos de flasheo de Ebay.Yo estaba impresionado con todos los modos que
Salida de escudo Simple DIY LED para Arduino UNO R3

Salida de escudo Simple DIY LED para Arduino UNO R3

Arduino uno no utiliza sin escudo externo. En este tutorial podemos chared cómo hacer Sheid para arduino usando 4 unidades LED.Paso 1: Salida esquema de pantalla de LED para arduino Este esquema explica cómo se conectod al pin digital a arduino uno R
Arduino controla la tira RGB LED para el salón

Arduino controla la tira RGB LED para el salón

La idea detrás de este pequeño proyecto fue que alguna luz indirecta bastante humor en la sala de estar. Es controlado por el servidor de openHAB (que el proyecto todavía está en la lista que se añade a este sitio) instalado en un Raspberry Pi. Por s
BRICOLAJE | 3 x 3 x 3 cubo del LED para Arduino Nano +

BRICOLAJE | 3 x 3 x 3 cubo del LED para Arduino Nano +

Hi todo el mundo!Mi nombre es RGBFreak y he creado un canal en YouTube hace poco.Me encanta el bricolaje y me gusta sobre todo LED, por lo que decidí hacer mi propia 3 x 3 x 3 cubo del LED!Usted necesitará los siguientes elementos para hacer este cub
Luz del estroboscópico del policía con escáner rgb LED y Arduino

Luz del estroboscópico del policía con escáner rgb LED y Arduino

No es un patrón real flash utilizado por la policía.Pocos loops programados por mí para demostrar algunas posibilidades.DESCARGO DE RESPONSABILIDAD:NO SOY RESPONSABLE DE LAS ACCIONES O CONSECUENCIAS CON RESPECTO A ESTE TUTORIAL.Usar sólo en interiore
Construir un tablero de conductor del LED para Arduino (y otros diputados) utilizando cuatro H-puentes

Construir un tablero de conductor del LED para Arduino (y otros diputados) utilizando cuatro H-puentes

salidas digitales del Arduino pueden bombear sobre 40 mA de corriente de cada uno.  Esto está lejos de lo suficiente para la mayoría de las aplicaciones iluminación o motor, por lo que el uso de un escudo de controlador relé impreso o motor son neces
Multicolor de Knight Rider con RGB LED PL9823 + Arduino UNO

Multicolor de Knight Rider con RGB LED PL9823 + Arduino UNO

Si conoces el famoso LED WS1012 no ignore este tutorial.El PL9823 que utilizan el mismo protocolo de la WS1012 led led el más barato. Puede usar esto para hacer un ledstrip o también una matriz de led. PIX (http://www.0lab.it/portfolio/pix-rgb-led-ma
Bajo responsiva RGB Leds utilizando Arduino

Bajo responsiva RGB Leds utilizando Arduino

Este tutoiral le mostrará cómo usar Arduino y a un conjunto de leds utilizando música del ordenador de control. Este tutorial requiere:-Arduino (utilicé un leonardo)-pequeña protoboard con los cables de puente (kit es la mejor oferta)-rgb led tira (u
Una guía completa de puentes a bordo en el kit del Intel Edison para Arduino

Una guía completa de puentes a bordo en el kit del Intel Edison para Arduino

Kit Intel® Edison para Arduino permite el Edison de Intel® compatible con Arduino shields diseñados para el R3 del UNO. La Junta de expansión de Arduino incluye varias cabeceras de jumper para configurar el tablero con diferentes ajustes como niveles
Transición del RGB LED (Arduino)

Transición del RGB LED (Arduino)

Hola chicos, en este instructable le daré un código de transtioning un LED. Mi grupo, los laboratorios Newton, ha pasado muy poco tiempo en esto. La transición no es tan fácil como parece para una transición suave agradable.Enviado por Newton Labs pa
Bombilla LED para Arduino

Bombilla LED para Arduino

¡ Hola! En este Instructable, mostrará usted cómo crear una bombilla de LED que se puede conectar un Arduino, o una batería. Puedes incorporar en tus proyectos ya existentes.Se necesita:Una pajaAlgunos cablesUn LEDUna vieja bombillaPaso 1: Hacia fuer
Controlado por Arduino RGB LED Infinity Mirror

Controlado por Arduino RGB LED Infinity Mirror

Actualización 22/11/2013: gracias a todos los que votaron por este proyecto en el concurso de microcontrolador! Fue uno de los tres ganadores del primer premio.Actualización 17/09/2013: gracias a todos los que votaron por este proyecto en el concurso
RGB LCD Shield para Arduino 65K color KIT V2 Asamblea guía

RGB LCD Shield para Arduino 65K color KIT V2 Asamblea guía

protector de la pantalla RGB para Arduino 65K color KIT incluye todos los componentes para armar una lista para usar protector de pantalla LCD para Arduino y placas compatibles como Freeduino.(visita http://store.nkcelectronics.com/rgb-lcd-shield-for