Paso 2: electrónica



















El circuito electrónico no es realmente complicado, pero la soldadura es bastante precisa.
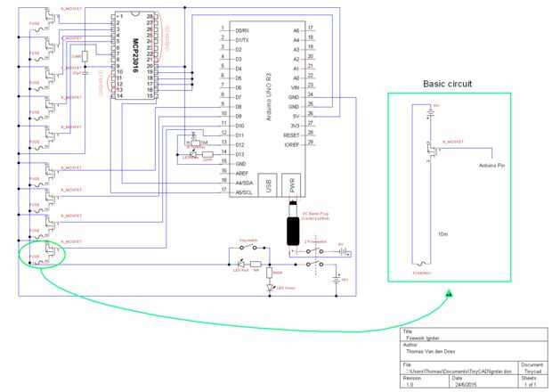
Echa un vistazo a los esquemas antes de la lectura, hará mucho más fácil de entender, especialmente el circuito básico en el cuadro verde. Yo quería hacer el arduino extraíble, para que pudiera usarlo para otros proyectos. Por lo tanto he diseñado el circuito como un escudo de arduino, que se conecta a la derecha en el arduino.
El circuito es simplemente un trozo de alambre de NiCr (26 AWG) conectado a una batería de NiCd de un taladro inalámbrico, por 10m de alambre. La batería de 18V induce una corriente de 3A en el cable, porque la resistencia del cable entero (20m de cable normal + alambre de NiCr de 2cm) es aproximadamente de 6 Ohm. Con una corriente de 3A, el cable se enciende y se calienta lo suficiente como para encender el fusible de los fuegos artificiales; pero no demasiado para destruir el alambre de NiCr sí mismo. Eso significa que fácilmente pueden ser reutilizado!
Si desea usar cables más cortos, que es perfectamente posible, usted debe tomar un grueso alambre de NiCr, para no fundirse. He añadido una tabla que encontré en línea; debería echar un vistazo en la columna de 500 grados de centígrado. Otra opción es bajar el voltaje (otra batería o usando un convertidor buck).
Ahora sigamos con la diversión parte: lo que es inalámbrico! Básicamente, todo que hizo fue añadir un interruptor, pero en la forma de un mosfet.
Esto trabaja como sigue: el lado positivo de la batería se conecta a un lado del alambre, después el otro lado se conecta al desagüe de lo mosfet. La fuente se conecta en el lado negativo de la batería. El último terminal de lo mosfet, la puerta, se conecta a un pin del arduino. El mosfet se conducir la electricidad entre su fuente y drenaje cuando la puerta está establecida en alto (+ 5V) y cerrar cuando está establecido en bajo (0V).
Como bien sabrás, el arduino tiene no suficiente pins a control 20 de los mosfets. Es por eso utiliza un expansor de pin / expansor de IO. Este chip está conectado a arduino con 2 cables (pines SCL y SDA) y da 16 extras entradas o salidas. Como siempre con IC: echa un vistazo a la hoja de datos (o simplemente mi esquema). Este chip necesita un condensador de 33nF pin 9 y tierra una resistencia entre el pin 9 y 5V; Esto es para la velocidad de reloj.
Con 16 IO en el expansor, se necesitan sólo 4 pines de arduino para conducir los mosfets: pernos de 8 a 11.
A continuación, vamos a añadir el receptor IR (otra vez: comprobar la hoja de datos). Uno de los pines está conectado a 5V, uno a tierra, y el último de ellos está conectado al pin 13 de arduino. Esto nos dará una entrada, que será procesada en una biblioteca en el siguiente paso. Pin 12 se conecta a un pequeño LED (con resistencia de 220R) y a la tierra. Este parpadeará cuando recibe una entrada del IR remoto. Yo había soldado todo para un cable de extensión, por lo que el receptor se puede montar fuera el caso. Por otra parte, yo soldado el terreno del receptor IR y LED juntos para salvar a un alambre.
Ahora todo lo que queda son algunos trámites: un interruptor general (2 polos) que desconecta la batería de NiCd del circuito y la batería de 9V de arduino, un verde y resistencia (680R) para indicar que el poder está en.
Se agrega una característica más de la seguridad: un selector de llave. Esto tiene 2 propósitos: no se enciende por algún bromista, y previene la ignición no deseada. Añadiendo un LED rojo en el circuito principal, sólo se encenderá para arriba cuando hay flujo de corriente a través del alambre de NiCr. Debido a la resistencia de 1kR, la corriente será muy pequeña y no encender el fusible. La llave salta el LED y el resistor. Por lo tanto, cuando el LED se quema, uno de los MOSFET está llevando a cabo. El interruptor se enciende un fusible! Así que cuando no están presionando un botón del mando a distancia, y el LED se quema, no es seguro activar el interruptor, porque algo no está bien.
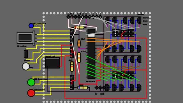
Todo sobre la placa de soldadura es bastante sencillo siguiendo el esquema. He añadido unos pocos, con diferentes puntos de vista. Sólo asegúrese de que usted conecte los cables de derecha a los encabezados femeninos. Usted notará que hay 20 mujeres que están conectados a los mosfets y 4 que se conectan al + 18V. Esto se hace para guardar los cables y se explica a continuación. Todos los componentes están en la parte trasera de la Junta, así que ten en cuenta el expansor IO realmente se refleja. El pin 1 es en la parte inferior izquierda en el circuito.
Los 20 cables están incluidos en grupos de 6 conductores: 1 positivos y 5 negativos. Esto se hizo para salvar a algunos hilos. Al principio del hilo, he añadido pernos de cabecera, para conectar el perfboard (cables desmontables hacen todo más fácil). Conectar los cables de 6 a 2 filas de 3 pernos de cabecera, para que usted obtenga la misma configuración que los headers hembra (Asegúrese de que el cable negativo es en el lugar correcto, caso contrario no se conectará a los derecha hembras encabezados en el tablero). Al final, el cable negativo empalmes en 5 para formar 5 grupos de 1 positivo y 1 negativo alambre.
El alambre de NiCr después alimentado a través de un pequeño trozo de perfboard y soldado entre los 2 extremos. Esto crea un pequeño bucle para el fusible pasar a través. Un clip de cocodrilo se pega debajo de él, para mantener el fusible en su lugar.
Para añadir aún más salidas, podría utilizar un expansor de IO adicional, en los mismos 2 cables (!). Esto es posible porque interactúa con el arduino con el protocolo I2C. Dando una dirección diferente a la otra viruta (mediante la configuración de 4 pines a alta o baja; ver hoja de datos), podemos distinguir los 2.
Usé primera pro (una aplicación de windows) para el diseño de perfboard y TinyCad del circuito.
Sugiero hacer en un protoboard primero, para asegurarse de que funciona.