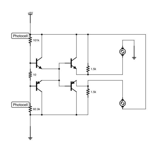
Paso 2: El circuito






2 x transistor PNP de 2n4403 (u otros general propósito transistor PNP, como 2n3906)
2 x 2n4401 NPN transistor (u otros general propósito transistor NPN, como el 2n3904)
1 x resistencia de 10 ohmios (código de color, marrón, negro, negro)
2 x resistencia con un valor entre 1 k y 1,5 k ohmios (código debe empezar con brown y finalizar con el rojo, la banda media puede variar entre negro y verde)
condensador de cerámica de 2 x (pequeños, idénticos, que realmente no sé cómo funciona el código en algunos de ellos.  Creo que son 100pf)
1 x batería de 3v (2 AAA, 2 AA, 2 D-cells)
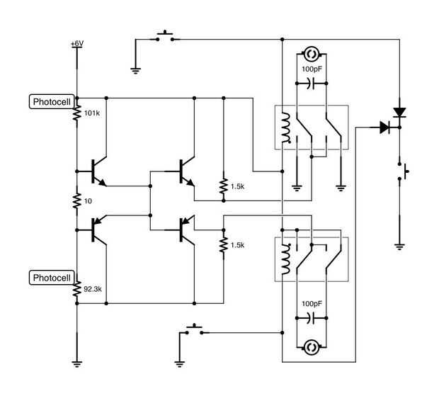
Opcional: (no utilizar éstos sin embargo yo, pensé en otros piensa modificar el circuito, así que salí éstos hacia fuera, por ahora!)
relé de 2 x DPDT (nunca he tenido buena suerte con los puentes de H, relés DPDT hacen muy simple, también, cuanto más baja el voltaje de la bobina mejor)
3 x mini palanca conmutadores/bump interruptores
x 2 diodos (1n4001 idénticos, o similares)
1 x regulador de 5v 7805 (algo luego comprar estos, sugiero mirar algunos circuitos antiguos, tengo docenas de estas cosas de electrónica de la descarga, se parece a un transistor y dice 7805 en él en algún lugar.  Si dice 7812 es un regulador de 12v)
1 x 12v batería (si está utilizando relés)
Surtido de clavijas y conectores (si usted piensa que desea modificar y probar otras cosas con el kit, agregar conectores a los motores para que pueda desconectar este circuito y construir su propio circuito o programa un Arduino y dejar el kit de control.  Con conectores fácilmente puede eliminar una tabla y agregar en otra cosa)
El circuito hará que el robot siga o huir de la luz (si cambia la luz de un lado a otro hará que el robot vaya a o huir de la luz).
Los relés están allí si topa con un objeto, dependiendo de qué sensor es el bump, girar o invertir. Nunca he sido capaz de construir un puente H con transistores que funcionó muy bien, así que decidí utilizar relés. Funciona fantásticamente en pruebas en mi protoboard, pero no he implementado los todavía, quiero modificar la luz sensor de circuito más antes de añadirlos. Para mí, esto es algo que voy a construir continuamente y cuando pienso en las cosas, y me gustaría utilizar para cubrir los vehículos de Braitenberg en Instructable otro.









