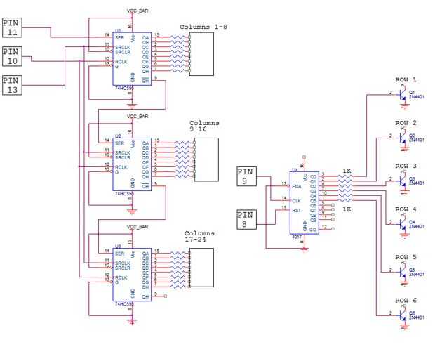
Paso 3: esquemas




Ahora para calcular el valor de las 24 resistencias usted puede utilizar este sitio:
http://LED.linear1.org/1LED.Wiz
Primero debe conseguir algunas de las especificaciones en su LED, usted debe saber su tensión y corriente directa, puede obtener esta información del vendedor. El circuito funciona con 5V el voltaje de la fuente es de 5V.
Descargar el archivo original para ver los esquemas mejor. (prensa de la "i" icono en la esquina superior izquierda de la imagen)
He añadido un diseño de la PCB de la tarjeta de control, y quiero gracias Willard2.0 que hizo este diseño y me deja usarlo así que gracias a mucho mate!