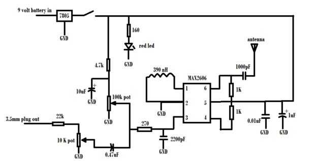
Paso 2: Lo que se necesita y el esquema


los rectángulos son símbolos de las resistencias. los que tienen una flecha es el símbolo de los potenciómetros. El símbolo esquemático del resistor es más conocido como punto 3 como-/ \ / \ / \- pero para facilitar la estoy utilizando el otro símbolo que es simplemente un rectángulo. Bueno aparte de lo que figura en el esquema va a necesitar un PCB, batería de 9 voltios + complemento, lata altoids, alambre y todas las herramientas que son comunes con la electrónica. Como soldar iro, arma de pegamento, alambre entre strippers, dremel y todo. Usted también necesitará un 3, 5mm plug. Esto es para conectar el teléfono y dispositivos similares.