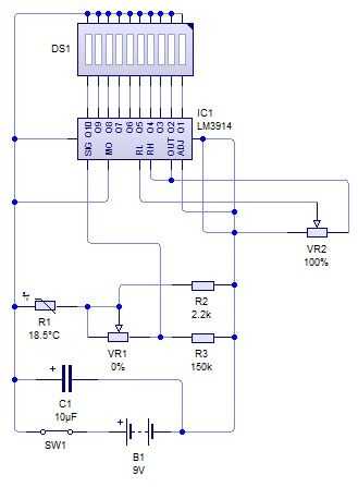
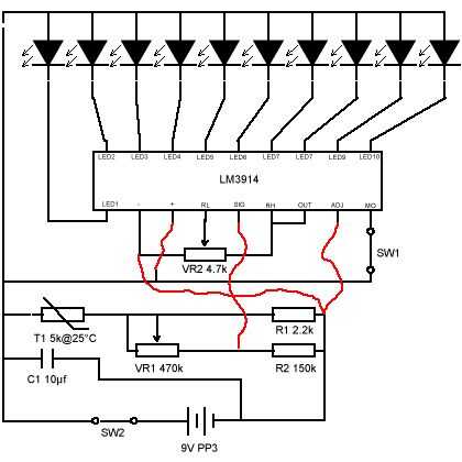
Hacer un termómetro digital (2 / 5 paso)

Paso 2: El PCB

Bien en primer lugar, vas a necesitas un esquema para la construcción de. El segundo es el diseño usa, las líneas onduladas rojas son los cables. Usted puede grabar su propio PCB o apenas conect usando carga de cables (como yo). Yo no recomendaría perforada desde todo el circuito sería enorme y mucho de edición (althoguh uso placa perforada para sostener los zócalos DIL). Todo en el segundo y tercer esquema ya son la manera correcta, así que usted puede convertir directamente en una placa de circuito (si quiere hacer una doble cara, realice los cables rojos el segundo lado, azul en la tercera).

Artículos Relacionados

Arduino desde cero - Termómetro Digital

Arduino desde cero - Termómetro Digital

He querido hacer proyectos con Arduinos, pero $ 30 una pieza de sus proyectos se caro. Así que quiero mostrarte cómo puedes hacer tu propio Arduino desde cero y ahorrar dinero haciéndolo. Hacer tu propio Arduino para alrededor $8. Para este instructa
Construir el termómetro Digital más simple!

Construir el termómetro Digital más simple!

a pesar de que un aficionado electrónico desde hace años, esta será mi primera instructable aquí!Este proyecto no es una solución permanente para un termómetro digital, pero una rápida para construir uno en caso de que usted no puede encontrar su ded
Termómetro digital con Arduino

Termómetro digital con Arduino

Este proyecto utiliza un Arduino, un sensor de temperatura DS18B20 y una pantalla de LCD de 16 x 2 para mostrar la temperatura actual del aire. Se puede hacer con o sin un protoboard, pero un protoboard es mucho más fácil de alambre.Muestra la temper
Rápido Termómetro Digital usando barato convertidor de USB a TTL y DS18B20 - sin Arduino o frambuesa Pi

Rápido Termómetro Digital usando barato convertidor de USB a TTL y DS18B20 - sin Arduino o frambuesa Pi

En mi anterior instructable le di una introducción al termómetro Digital uso de DS18B20 y ESP8266 nodemcu con pantalla OLED de SPI y programación utilizando el IDE de Arduino. Requiere conocimientos de electrónica básica, programación y requiere un p
Termómetro Digital multifunción

Termómetro Digital multifunción

este instructable le mostrará cómo crear una plataforma multifunción con un termómetro, cronógrafo (cuenta encima del contador), la cuenta regresiva timer y luz de la pantalla. También se pretende ser una plataforma para otros sensores analógicos o d
Caja madera para un termómetro digital.

Caja madera para un termómetro digital.

Este me lo hice una caja de madera para un termómetro digital barato que compré de eBay por £2,60 todo. Estos termómetros están diseñados para ser insertado en paneles etc. por lo que son tipo de feo si no incluido, ya que quería usarlo en la placa d
Creación de un termómetro digital con Edison de Intel

Creación de un termómetro digital con Edison de Intel

En primer lugar me gustaría agradecer a Instructables y Intel por darme edison de Intel con el kit. Este Instructable es sobre la creación de termómetro digital (con intel edison). Termómetro digital es bastante simple y se puede hacer por todo el mu
Termómetro Digital barato y fácil

Termómetro Digital barato y fácil

tuve que controlar la temperatura de mi acuario. Para el propósito, la idea vino a mi mente por eso no uso reloj digital de mesa que también puede mostrar la temperatura del medio ambiente. La mayoría de ustedes tendrá tal un reloj en casa que estoy
Creación de un termómetro digital con Arduino

Creación de un termómetro digital con Arduino

¿imaginaste alguna vez que hace su propio termómetro digital? Con el desarrollo de la tecnología cada vez más sofisticado, que nada es imposible.Esta vez el proyecto es crear su propio termómetro digital con Arduino. Que debe ser aprendido en este tu
Termómetro digital de ventana

Termómetro digital de ventana

Hola, mundo! Si alguien preguntara lo que hoy es la temperatura, probablemente sería capaz de decir mirando su teléfono o un termómetro de la ventana. De hecho, usted probablemente lo haría con ningún pensamiento acerca de cómo llegó a la temperatura
Termómetro Digital DIY

Termómetro Digital DIY

este instructable le mostrará cómo hacer un termómetro que muestra la temperatura del aire.No es el termómetro más preciso en el mundo, pero para este precio y el hecho de que es casero...Paso 1: partesSe necesita:1 x ATMega8pantalla de 2 x 7 segment
Termómetro digital

Termómetro digital

Hola a todos este es mi primer instructables y un termómetro digital con una pantalla de IC2, un Arduino UNO, una batería recargable (un powerbank), un LM35 como sensor de temperatura, y un botón cual si usted empuja muestra la temperatura en celsius
Cómo hacer un termómetro utilizando Arduino y LM35

Cómo hacer un termómetro utilizando Arduino y LM35

hoy voy a mostrarte cómo hacer un termómetro con Arduino y LM35 sensor de temperatura, pantalla LCD, en un protoboard conectado con cables. Mostrará la temperatura en grados Celsius y Fahrenheit.Raíz de AndroPaso 1: Requisitos:- Esta es la lista de p
PICAXE en base termómetro digital con Max y Min

PICAXE en base termómetro digital con Max y Min

(por favor deje un mensaje, pero no seas demasiado crítico, este es mi primer instructable!!)Este es un termómetro que hice para que nuestra autocaravana, para mostrar la temperatura exterior. Se basa en un chip Picaxe ya que son baratos y fáciles de