Paso 7: La pierna (cont.)












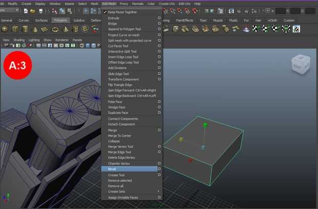
Figura (A:1, A:2, A:3, A:4) Estos muestran cómo utilizar la herramienta de biselado, puede utilizar saca en los bordes de bisel para producir resultados interesantes.
Nota: Si utiliza la herramienta escala, como se utiliza en Figura A:2, saber la diferencia: herramienta de escala cambia la escala del objeto, mientras que la longitud real, amplitud o radio de cualquier objeto está disponible en caja de canal > entradas.
Figura (1, B:2, B:3, B:4, B:5, B:6, B:7, B:8) Hice los cristales traseros, haga clic en la imagen para ver los detalles.