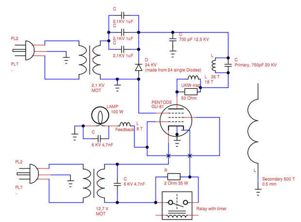
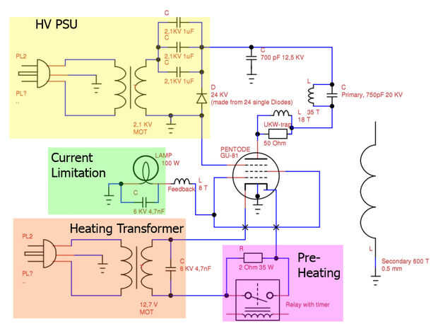
Paso 1: Resumen de Scematic


Este es el scematic me designd para mi VTTC GU-81. Sin embargo puede utilizar cualquier tipo de tubos transmisor grande en vez de la GU-81. En este caso, o si quieres otra frecuencia, necesita cambiar algunos valores como se muestra a continuación en el texto.
Intento hacer un instructable le ayuda a hacer un vttc con casi cada tubo, condensador primario o frecuencia! Lo sentimos, habrá matemáticas :D