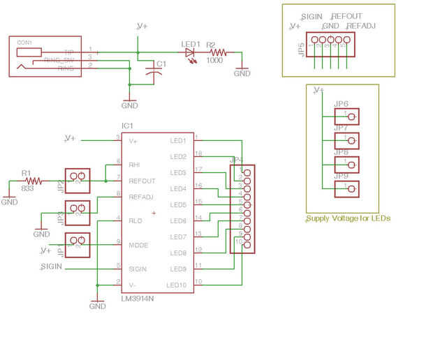
Paso 5: El circuito LM3914





Ahora es tiempo para pensar acerca de qué voltaje tenemos que manejar esta cosa. Aquí es donde la tensión directa del LED. Mina fue 3.2V. Tengo 3 de estos en serie, por lo que la caída de voltaje total a través de la tira será 9.6V. Eso significa que necesitaba una fuente de alimentación mayor que 9.6V. Tuve un 12V fuente con suficiente corriente para hacer el truco. Mi LED es clasificadas de 60mA, pero después de probar el brillo de iluminación hacia arriba (utilizando un resistor para limitar la corriente, no exceda la corriente nominal), decidí que 15mA era un montón brillante para mi aplicación. Esto significa que con todos los segmentos encendidos, estará dibujando 150mA (10 * 15mA) más un pequeño suplemento para el LM3914. Buscar en una hoja de datos para el LM3914, explica cómo utilizar el chip para establecer la corriente a través de los segmentos.
Si usted toma una mirada en mi esquema, puedes ver que usar tres puentes. Yo quería hacer este diseño flexible en caso de que quería cambiar mi tensión de referencia o el modo de la barra de luces. Si se saltaban JP2 y JP1, permite la tensión de referencia a la 1.25V generada el LM3914 y el segmento actual es controlado por R1. Si se desea un voltaje de referencia diferente, se dejan los puentes y la tensión se puede establecer con un circuito externo cableado a los terminales REFOUT, REFADJ y tierra (consulte la hoja de datos para ver cómo funciona). Puente JP3 coloca el controlador en modo gráfico, ninguÌ n puente establece en modo de punto. Tengo cableado de RLo (referencia bajo) a la tierra, pero ahora pienso que debo haber hecho una opción demasiado. Sugiero breadboarding primero para asegurarse de que todo se ve bien antes de continuar. Tenga en mente, el LM3914 está hundiendo la corriente, no suministra la V + a los LEDs. El lado del cátodo va al controlador y el V + está conectado hacia el ánodo. Para comprobar el funcionamiento, puede utilizar un potenciómetro. Con JP1, 2, 3 puente, puede conectar un lado de la maceta a GND, el otro REFOUT y el limpiador de la olla a la SIGIN. Al girar el bote, debe ajustar la tensión en el perno de la entrada y la luz encima de los segmentos por consiguiente.
Hacer mis tablas con el "toner transferencia y etch" método. Tuve que agregar unas vias y ser creativo con mi soldadura ya que no tengo un agujero a través de proceso de la galjanoplastia, pero era capaz de conseguir todo lo relacionado. Comprobar el circuito con un metro después de que los componentes se colocan para asegurarse todo es como debe ser.