Paso 3: Algo para grabar


Herramientas y suministros
Pluma rotulador
Tablero del PWB en blanco
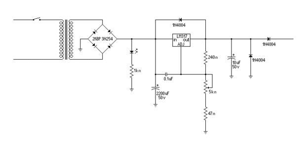
Esquema de un circuito
Decidí no cintura un buen PCB en blanco así que escogió un circuito de alimentación ajustable LM317 y había trazado del circuito en el tablero en blanco con una pluma Sharpie negro. Plumas de Sharpie se utilizan comúnmente para hacer circuitos personalizados. Se podría decir que estoy haciendo dos experimentos en uno, el grabador y la tinta del rotulador con el grabador.
Perdón por mi pobre dibujo en la placa en blanco, no puede ser ayudado.