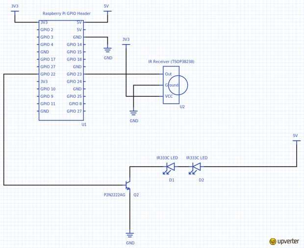
Paso 4: Construcción de la Junta




Empecé a soldar encabezados femenina 2 lado a lado en un tablero de perf.
Luego añadí el circuito y había cortado la Junta exceso perf.
Empecé a soldar encabezados femenina 2 lado a lado en un tablero de perf.
Luego añadí el circuito y había cortado la Junta exceso perf.