Paso 2: Conectar la matriz de




Supongamos que has encontrado un patrón ordenado y ahora quiere hacer un objeto físico con una impresora 3d. Para hacer un objeto que no quiebre, los cubos necesitan estar conectado.
Aquí es donde empiezo a describir operaciones específicas exclusivas de este modelo y las elecciones estéticas que hice durante la creación de lo. La idea básica es utilizar vértice ajuste y el ajuste de 'fusión' en el modificador de matriz para unirse a las unidades para formar un solo objeto.
1. convertir los cubos en tubos cuadrados: selecciona el cubo, golpe 'tab' para entrar en modo de edición. Los elementos individuales de la malla son visibles: caras, borde, vértices. Ahora cambie a modo de cara presionando ctrl-tab, o haga clic en el icono pequeño de cubo con cara naranja en el borde inferior de la ventana 3d. Seleccione las dos caras (clic derecho) y golpeó entonces 'x' o 'eliminar' y finalmente el tipo 'f' para confirmar la eliminación de caras.
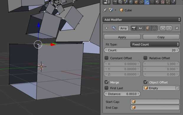
3. hacer toda la geometría de la matriz Snapable. En el Panel de modificadores de matriz, haga clic en el pequeño triángulo para activar los vértices de todos los elementos de la matriz, por lo que logran ' snap-.'
4. con ajuste de vértice: haga clic en el icono pequeño imán para ajustar, y siguiente para seleccionar vértice. Ahora haga clic en un vértice, tipo 'g' para grab. Ahora cuando se arrastra el ratón se moverá el vértice. Con ajuste de vértice activo, el vértice a 'saltar' partido exactamente la posición del otro vértice. Haga clic para aceptar la nueva ubicación del vértice.
En este caso he decidido sólo a los dos vértices interiores y salir a otros más abiertos.
5. set fusión en el Panel de modificador de matriz: activar la casilla de verificación 'fusionar' hará vértices en el fusible de distancia fija. Cuando el modificador se aplica (al final) el objeto será una malla contigua. Una alternativa es utilizar sólo vértice ajustar para asegurar que los vértices son exactamente en el mismo lugar y después de aplicar el modificador utilizan el comando 'eliminar dobles' para combinar con eficacia cualquier vértices coincidentes. Tenga en cuenta que si establece la distancia a la fusión de alta, puede combinar cosas que no desea la intención. Esto es especialmente importante con escala de matrices con elementos muy pequeños.