Paso 2: Sobre el circuito...

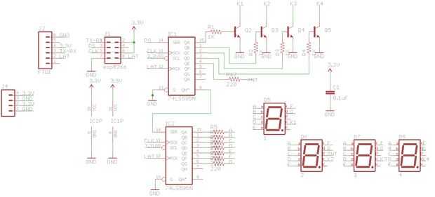
En el papel, el módulo de ESP8266-01 sólo tiene 2 pines, mientras que necesitamos al menos 3 para el regulador registra el cambio. El problema era fácil de superar; el pin TX puede ser utilizado como una salida! En mi circuito, el ESP controla 2 registros de cambio de la Margarita (Aprenda más sobre cambio de registros y Cómo funcionan).
Registro de cambio de cableado:
En mi circuito, sólo dos cambio de registros de control de 4 displays de 7 segmentos, utilizando una técnica útil llamado multiplexación. La multiplexación consiste en encender y apagar cada una de las 4 pantallas extremadamente rápidas, para que todos ellos parecen estar en el ojo humano (ver la persistencia de la visión).

El GIF de arriba muestra el proceso de multiplexación en cámara lenta. Observe ahora que en lugar de 28 pines, sólo tenemos 7 (a g) + 4 (cátodo de cada pantalla =) 11 pins a control!
Cambio registro A controla ahora, pernos de a g, mientras que el registro de cambio B controla el pin común del cátodo de cada display de 7seg. De esta manera, todas las salidas se controlan mediante 3 pernos de ESP con 2 registros de desplazamiento.