Paso 2:


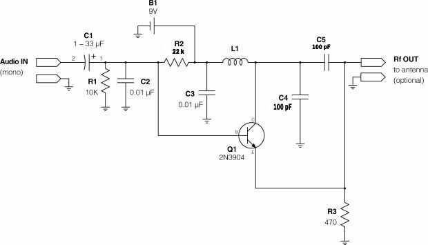
En la primera foto os he dado chicos un scamatic a seguir pero no es necesario hacer esto porque voy a ser muy descriptivo.
Comienza por cortar la placa con cobre. Cortar un plano de tierra que es 1,5 pulgadas por 1 pulgada, luego recortar ferrocarril junto con las otras 4 piezas pequeñas. En la foto he marcado cada pieza con un número. 1 es el riel posterior, 2 es 2, 3 es 3, 4 es 4, 5 es 5, y G es tierra. Te diré donde soldar cada componente.