Paso 2: Pan-Boarding y pruebas










No hay descripción en los cuadros del tablero.
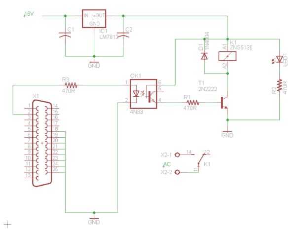
BOM:
- Relé de 12V
- LM7812 Regulador de voltaje
- Diodo 1N400X
- 4K 7 resistencia
- Resistencia de 470R (3)
- #103 condensador
- #202 condensador
- Transistor 2N3904
- #817 optoacoplador
- LED
- a 2 cuadras de cruce de alambre (3)
- Junta de perf
- Separadores (4)
- D25 hembra
Los valores de los condensadores que he usado no son "por el libro" para el regulador, pero sin caps no será correcto el voltaje. He encontrado que estos funcionan bien tho.
El optoacoplador que utiliza no es el 4N33 en el diagrama. Es que en la LDM, #817