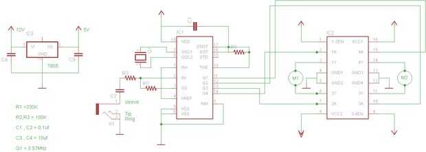
Controlar su Robot usando teléfono celular (4 / 9 paso)

Paso 4: Construir el circuito

Realizar el circuito según los esquemas dados, el circuito se divide en 4 partes

  • Fuente de alimentación
  • Conexión de IC de decodificador de DTMF CM8870
  • Conexión del IC del conductor Motor L293D
  • 3,5 mm Jack de conexión

Artículos Relacionados

Control de su hogar y su Robot por llamadas perdidas del teléfono celular

Control de su hogar y su Robot por llamadas perdidas del teléfono celular

Usted puede encontrar un montón de proyectos de internet controlar cosas como la luz, ventilador, lavadora y su robot de ubicación remota. Hay varias maneras para controlar remotamente como señal DTMF desde celular (requiere decodificador DTMF cricui
Usando su teléfono celular como un reproductor de MP3

Usando su teléfono celular como un reproductor de MP3

revisa la web del autor, http://www.neatinformation.com/, para un montón de artículos interesantes. Si usted enlace a este instructable desde otro sitio web, por favor incluya un enlace a la Web de Información aseado .Uno de mis amigos estaba absolut
Cómo para convertir un viejo teléfono celular (NOKIA 6600) en un SUPERGADGET-MICROORDENADOR

Cómo para convertir un viejo teléfono celular (NOKIA 6600) en un SUPERGADGET-MICROORDENADOR

http://www.internetsecretbook.comEn medio de la dificultad se encuentra la oportunidad. -Albert EinsteinLas funciones del teléfono Nokia 6600 Mostrar la nuevas características de proyección de imagen avanzadas, incluyendo un brillante TFT de 65.536 c
Cerrado abajo su ordenador con un teléfono celular

Cerrado abajo su ordenador con un teléfono celular

este video le mostrará cómo para apagar su computadora desde cualquier lugar mediante un texto capaz celular teléfono, Microsoft Outlook y una cuenta gratuita de www.kwiry.com.Paso 1: Resumen del VideoEs un video resumen de lo que estamos tratando de
Teléfono celular controlado actuadores lineales

Teléfono celular controlado actuadores lineales

Este proyecto fue creado por profesores Saleh Kalantari y Ebrahim Poustinchi de la escuela de diseño y construcción en la Universidad Estatal de Washington. Son responsables de la idea y construcción física. Soy responsable de la electrónica y la pro
Teléfono celular controlada olla

Teléfono celular controlada olla

Este instructable le mostrará cómo crear un controlador de pote vasija que puede activar usando su teléfono celular.Funciona utilizando un Belkin WeMo (un teléfono celular controlable interruptor de luz) para encender y apagar la energía a la olla.Ut
Control de motores con un teléfono celular

Control de motores con un teléfono celular

Estoy trabajando en un proyecto donde quiero conducir dos motores basados en señales provenientes de un teléfono celular. Algo simple. Algo que se activa cada vez que recibo un mensaje de texto en mi teléfono. Hay muchas maneras de hacer esto, te des
Teléfono celular bicicleta soporte para la serie Galaxy S

Teléfono celular bicicleta soporte para la serie Galaxy S

En los viejos tiempos pondría un "ordenador para bicicleta" y un montón de cables e imanes en tu moto para poder conseguir tu velocidad, distancia y otras medidas. Hoy en día, aplicaciones en los teléfonos celulares hacen lo mismo, pero es difíc
Soporte para teléfono celular de horizontal simple, barato, ajustable con Legos

Soporte para teléfono celular de horizontal simple, barato, ajustable con Legos

¿Cansado de tener tu celular con las manos mientras ven vídeos de Youtube? En este Instructable muestro cómo construir un soporte para teléfono de la célula horizontal usando Legos.Paso 1: Lista de piezasHe utilizado las piezas que tenía en mano. La
Cómo extraer el volante del Motor de un teléfono celular

Cómo extraer el volante del Motor de un teléfono celular

Hay una interminable fuente de Micro motores, en viejos, descartados los teléfonos celulares.Problema es que vienen con los molestos, volantes de equilibrado, que desordenar todo, ya nadie quiere motores inestables no se puede conectar a las ruedas d
Hacer una cámara de teléfono celular polarización el filtro de las gafas de sol

Hacer una cámara de teléfono celular polarización el filtro de las gafas de sol

Por lo que he estado jugando alrededor con la idea de usar lentes de gafas de sol para un filtro de la cámara de teléfono celular desde que juega con la tapa del tablero DIY y tomó una foto a través de unas gafas de sol para ilustrar cómo las gafas d
Super barato, portátil, teléfono celular videografía plataforma!

Super barato, portátil, teléfono celular videografía plataforma!

Hey todo el mundo,Recientemente he tomado un interés amateur en videografía, (y me refiero muy amateur!) esté lejos de mí para instruir a alguien en los puntos más finos de filmar video, pero te puedo dar algunos pasos en donde he comenzado, si algui
Nueva vida para teléfonos celulares viejos: Personal magnético de la foto o el mensaje marco

Nueva vida para teléfonos celulares viejos: Personal magnético de la foto o el mensaje marco

estos días que todos tenemos viejos, dañados o no funcionan los teléfonos celulares. Este Instructable rápido y de bajo costo reutiliza estos teléfonos viejos y crea un gran mini marco de foto o mensaje. Estos hacen un gran regalo para alguien o son
Adaptación de un microteléfono a un teléfono celular

Adaptación de un microteléfono a un teléfono celular

por Bill Reeve (billreeveAdaptado de instructables de ratón (mouse.reeveDescargo de responsabilidad: El procedimiento descrito aquí puede no funcionar para usted - que es un riesgo que usted tiene que tomar. Si no funciona, o si se rompe algo, no es