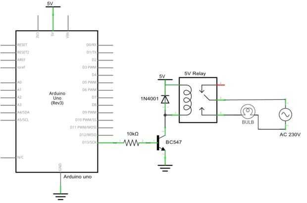
Controlar luz usando Arduino AC (4 / 5 paso)

Paso 4: Se permite comenzar a construir

El circuito es muy simple y pequeño, hay sólo pocas lo hacer.

Alambre según el siguiente dado esquemas

Esta es sólo una ilustración del circuito

Artículos Relacionados

Control de luz usando Arduino con módulo de relé AC

Control de luz usando Arduino con módulo de relé AC

¡ Hola amigos! Soy Ostin, I ll muestran cómo controlar un CA luz con Arduino usando el módulo de relés. Es un proyecto simple y también muy peligroso ya que vamos a tratar con alto voltaje 220v. No trate de si eres un aficionado en el trato con alto
Mente controlada luz usando Arduino || Sensor de EEG del pobre

Mente controlada luz usando Arduino || Sensor de EEG del pobre

No sería genial hacer cosas o desactivar con tu mente... !!!Como la órbita Puzlebox Mobile Edition (http://www.amazon.com/Puzzlebox-Puzlebox-Orbit-Mob... ) o el cool Star Wars ciencia - entrenador de fuerza ( http://www.amazon.com/Star-Wars-Science-F
Inicio entrada-salida controlar luz usando olla

Inicio entrada-salida controlar luz usando olla

Interfaz de tarjeta DAQ- Control de inicio E/S analógica utilizando dispositivos externosControl: Conexión entrada-salidaPlataforma programa: FBD (incorporado conexión entrada-salida)Entorno casa de entrada-salidaDescargar aquía partir de las condici
Robot seguidor de luz usando arduino

Robot seguidor de luz usando arduino

El circuito se utiliza para el control de un robot aumentando o reduciendo los componentes de la luz intensity.circuit,medidor de potencial, arduino uno, amplificador operacional, npn transistor de darlington, motor, resistor dependiente de luz Ldr,P
Luz de Arduino fácil tras Robot

Luz de Arduino fácil tras Robot

Este es un tutorial sobre cómo hacer un robot siguiente luz usando Arduino, se ha simplificado para que los principiantes pueden intentar este proyecto también. Este proyecto sólo debe tomar en más de una hora. Espero que lo disfruten.Paso 1: materia
Controlar el acceso a su cerradura usando Arduino, SensorMonkey y RF módulo

Controlar el acceso a su cerradura usando Arduino, SensorMonkey y RF módulo

Control de acceso a su puerta desde cualquier lugar del planeta mediante su teléfono, ficha o PC.Esta configuración tiene dos segmentos principales, uno tiene la interfaz gráfica utilizando jQuery, SensorMonkey, Freeduino (Arduino compatible desarrol
Datos a excel desde un Sensor de luz de Arduino

Datos a excel desde un Sensor de luz de Arduino

Empecé este pequeño proyecto el otro día cuando vi que Instructables ha publicado un concurso para el uso de sensores, sin embargo su resultando ser un poco más interesante.Mi idea original era un proyecto muy simple (ejemplos de una forma u otra est
Sable de luz usando Intel Edison

Sable de luz usando Intel Edison

En este Instructable, compartiré cómo construí mi propio sable de luz usando una placa Intel Edison, un juguete barato de Jedi Lightsaber y un conjunto de leds RGB direccionables.Esto fue parte de un reto que Pacman Pereira lanzado a toda la comunida
Control remoto de webcam usando Arduino, SensorMonkey, jQuery y Justin.tv

Control remoto de webcam usando Arduino, SensorMonkey, jQuery y Justin.tv

Web-activar tus sensores interactivos sobre dispositivos de escritorio, smartphone y tablet.Este tutorial describe detalladamente cómo utilizar el servicio gratuito de SensorMonkey para remotamente controlar un pan y tilt cámara web conectada a un Ar
(Ascensor) Modelo de elevador usando Arduino, App Inventor y otros software libre

(Ascensor) Modelo de elevador usando Arduino, App Inventor y otros software libre

ESPConstrucción, paso a paso, de un ascensor a escala usando arduino (como controlador del motor y entradas y salidas por bluetooth), inventor de la aplicación (de panel de para diseño de aplicación como control del ascensor) y freeCAD y LibreCAD par
Conducir a una página web en tiempo real usando Arduino, SensorMonkey y Processing.js

Conducir a una página web en tiempo real usando Arduino, SensorMonkey y Processing.js

visualización remota de datos en tiempo real.Este tutorial describe detalladamente cómo utilizar el servicio gratuito de SensorMonkey para datos de los sensores en tiempo real push desde un Arduino a una página web para la visualización con Processin
Luz de Arduino después de Robot

Luz de Arduino después de Robot

ResumenEste instructable utilizará tres fotorresistores (resistencias dependientes de luz) y un Arduino para controlar el movimiento de un robot. Cualquier chasis robot comunes puede usarse para el robot. Los sensores de luz se montará en el lado izq
Luces de Navidad de música usando Arduino

Luces de Navidad de música usando Arduino

mi esposa y yo hemos querido crear nuestro propio show de luces-conjunto de música de las últimas temporadas de vacaciones.  Inspirado en los dos siguientes de Instructables, se decidió finalmente comenzar este año y decorar nuestro RV  Quería un con
Sistema de luz de Arduino

Sistema de luz de Arduino

Para hacer que el sistema de luz de arduino necesita lo siguiente.7 puentes6 LED1 arduino1 protoboard6 220 k resistors(red,red,brown)1 10 k ohm resistor(brown,black,orange)Paso 1: Ángulo 1Cada paso de ahora en adelante será de fotos sobre cómo config