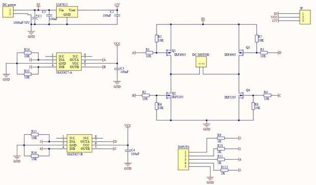
Paso 1: Diseño de Hardware


Para poder controlar la dirección y la velocidad de un motor DC diseñar un puente H con transistores mosfet complementarios (IRF3205 + IRF4905) y para controladores elijo MAX628 proporcionados por Maxim integrado.
El trabajo de puente H, de esta manera:
-los transistores del mosfet del canal P alta funcionan solamente encendido/apagado;
-los transistores del mosfet del canal N lado bajo trabajan con 15 Khz PWM para control de velocidad.
Este diseño permite funcionamiento voltaje hasta 30 V y una corriente hasta 10 A (para más corriente debe utilizar un disipador de calor o los transistores mosfet paralelo).
Si desea utilizar este diseño de más alto voltaje de la operación debe hacer los siguientes cambios:
-cambiar los transistores del mosfet con otros que tienen Vds compatible con el voltaje deseado;
-Cambie el regulador LM7812 , o 12V de la fuente de otra manera debido a que este voltaje se usa para los controladores de mosfet transistores de la fuente y no puede ser más de 18V, o corre el riesgo de dañar los transistores mosfet.
Con el fin de controlar el motor debe hacer estos pasos:
-para girar en un sentido, las entradas llaman 1 y 4 la necesidad de ajustarse a 5 V (o 1 lógica) para la velocidad máxima o de velocidad de modo que controla la entrada 1 es necesario ajustarse a 5 V (o 1 lógica) y la entrada 4 obtiene una señal PWM con la variable del ciclo de deber (las entradas 2 y 3 deben establecer a lógica 0 o tierra);
-para girar de otra forma, las entradas llaman con 2 y 3 necesidad de ajustarse a 5 V (o 1 lógica) de velocidad máxima o de velocidad de modo que controla la entrada 3 necesita ser ajustado a 5 V (o 1 lógica) y la entrada 2 es una señal PWM con la variable del ciclo de deber (las entradas 1 y 4 deben establecer a lógica 0 o tierra);
-para el freno el motor necesita establecer el lado de baja o transistores del mosfet del lado de alta a 5 V (o 1 lógica), pero sólo parte alta o baja, el otro debe ser establecido a lógica 0 o puesto a tierra. Este método de corto circuito del motor y causar el freno.