Paso 3: Hacer: esquemático

Además de la E-Net y la plataforma de la hélice, también necesitará recibir circuito / construir una simple transmisión de IR. Aquí está;

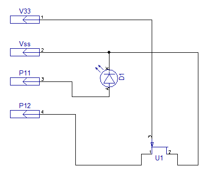
Estoy utilizando el símbolo incorrecto para un receptor de infrarrojos, pero es el dispositivo en el U1. Esperemos que no se ve demasiado complicado - usted apenas enganchar el cable largo del LED a P12, la pata corta a la tierra. Conectar el primer pin del receptor IR (el pin de la izquierda cuando la cúpula es hacia arriba) a P12, el perno medio tierra y el pin 3 al V33. Aquí el circuito es sobre un ProtoPlus.