Paso 2: circuito

Estos controladores están diseñados para manejar voltajes de LED hasta 25V y corriente hasta 1A. Superando estos recomienda firmemente no!
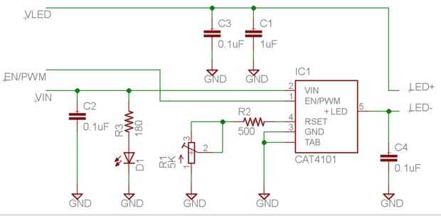
Esquema:
El esquema para este controlador LED es similar a muchos que se pueden encontrar en la web. Diseñé algunas características opcionales en el esquemático y PCB, puramente para la adaptabilidad a diferentes situaciones. Por ejemplo, planeo sobre el uso de un TLC5940 PWM de 12 bits de proporcionar. El TLC5940 tiene pines disipador de corriente constante, que son diferentes a un pins de Arduinos TTL. Añadiendo una resistencia de pullup opcional de 10K Ohm a la Junta y algún tipo de inversión lógica (no en este foro) hace que sea compatible con el TLC5940.
CAT4101:
El CAT4101 es un chip muy fácil diseñar con. A diferencia de la mayoría conductores de conmutación (buck, boost, etc.), el CAT4101 necesita un recuento bajo de partes externas, no inductor y los requisitos para la longitud del rastro y colocación de los componentes externos son mucho más laxas. Esto también significa que el costo para el construir también son menores.
Dos de las mayores ventajas y desventajas de no usar un controlador de conmutación son la eficiencia y flexibilidad. Esto es no quiere decir que el CAT4101 puede no ser eficiente. Más adelante en este instructable, fuente de alimentación consideraciones se vieron.
- VIN - este pin provee la CAT4101 con el poder de los reguladores internos y otros circuitos. De la hoja de datos, los voltajes mínimos y máximos son 3.0V y 6V, respectivamente.
- PWM/EN - este pin se utiliza para la regulación. Si usted no va a atenuarse usando PWM, este pin debe estar ligada al pin VIN. Como alternativa, puede usar un simple interruptor on/off para control. Este pin utiliza una pequeña cantidad de energía. Si no tienes otros circuitos de 5V o 3.3V en su diseño, la hoja de datos proporciona un circuito simple para la producción de 5V - mucho mejor que un regulador lineal ineficiente. Para el control PWM, necesita saber si el controlador es una fuente de corriente, fregadero o push-pull. Sólo el fregadero actual (como el TLC5940) necesita un tratamiento especial: una resistencia de pullup de 10K entre VIN y PWM/EN, así como una señal PWM invertida.
- RSET - este pin utiliza resistencias atados a la tierra para establecer el máximo LED actual. El siguiente es de la hoja de datos y listas de valores de resistencia para corrientes específicas de LED. Figura 11 en la hoja de datos muestra un gráfico de RSET vs LED actual también.
Corriente de LED [mA]---> RSET [Ohms]
100---> 4990
200---> 2490
300---> 1690
400---> 1270
500---> 1050
600---> 866
700---> 768
800---> 680
900---> 604
1000---> 549
En mi diseño, utilicé un resistor fijo de 510 ohmios en serie con un potenciómetro de ajuste de 5K. El trimpot me permite marcar en un LED específico actual de < 100mA a poco más de 1A. El resistor fijo protege contra accidentalmente ajuste cero ohmios en el trimpot y potencialmente destruir su LED y la CAT4101. El método preferido es establecer el LED máximo actual que desea (y que el LED puede manejar indefinidamente) y luego Olvídalo! Regulación debe hacerse entonces mediante PWM/at.
- LED - este pin hunde los LEDs actuales, así como regula. Los LEDs deben configurarse en serie (más sobre esto más adelante), con cada LED cátodo (-) hacia el pin del LED. Esto se llama control del lado de baja, como el dispositivo de control es del lado de baja tensión.
- GND/TAB - este es pin se conecta a tierra, así como la ficha de CAT4101s.