Artículos Relacionados

G.E.T MAME había - actualizado Beta de RetroPie 3.0

G.E.T MAME había - actualizado Beta de RetroPie 3.0

Hay muchos Instructables ahi usando la RaspberryPi para construir/hacer gabinetes de Arcade Retro. Todos ellos son muy concisos en las instrucciones de la construcción y el RaspberryPi. En este Instructable particular nos vamos a centrar no tanto en
Grabador del laser de bolsillo.

Grabador del laser de bolsillo.

He estado intentando poner mis manos en un cortador láser durante algún tiempo pero que siempre parecen fuera del alcance. Todas las grandes cosas que pueden hacer con un cortador láser real cosquillean la imaginación.Creo que es tiempo de compartir
MiniCNC trabajo en progreso

MiniCNC trabajo en progreso

MiniCNC de viejas piezas de la computadora (Work in progress)Mucho del antiguo desmontar hardware de computadora sobre todo CD-ROM y disquetes.3 disquetes como controlador3 CD-ROMs como axiesLinuxCNC para controlarlos a todosVideo inspirador:http://Q
Mini CNC Arduino basado & Adafruit controlador Motor L293D v1 y 2 de la máquina * Mini Stepper reproductor de CD #1

Mini CNC Arduino basado & Adafruit controlador Motor L293D v1 y 2 de la máquina * Mini Stepper reproductor de CD #1

En este proyecto le mostrará cómo construir fácilmente su propio Arduino Mini CNC Plotter de bajo coste!Para eje X e Y, vamos a utilizar paso a paso, los motores y los carriles de dos dvd/cd-rom! Área de impresión será máximo 4x4cm.Paso 1: El Video e
Dinosaurios de Lego romántica

Dinosaurios de Lego romántica

¡ Bienvenido a mi Lego dinosaurios Instructable romántica! Si has topado con este Instructable, eres cualquiera en busca de un buen proyecto construir con su conjunto romántica , encanta jugar con Lego, o tal vez sólo gozas de nuestros soberanos de a
RetroPie dentro de un controlador NES

RetroPie dentro de un controlador NES

El factor de forma pequeña del cero de Pi es perfecto tamaño para ocultar en cualquier número de objetos retros. Tengo mucho de viejos accesorios del juego video en mi taller y se inspiró para crear una estación de la emulación cuando vi un diseño de
NESPi controlador

NESPi controlador

¿Que no le gusta la emulación de juegos clásicos? Super Mario Bros y Zelda fueron tan emblemático y tan implacable en juego jugar mecánica.El corto de este proyecto es: A frambuesa Pi cero, un cargador de LiPo boost y una batería de LiPo de peluche e
Drive Motor Brushless de CD-ROM con Arduino + 3 transistores Mosfet

Drive Motor Brushless de CD-ROM con Arduino + 3 transistores Mosfet

A motor de dc sin escobillas BLDC es un tipo de motor sin cepillo de cualquier. Significa que no hay ninguna conexión directa (cepillo) entre la rotación del husillo y otras partes fijas como como bobina. Por lo que es la producción de cambios en la
Impresora 3D super barata desde CD-ROM unidades

Impresora 3D super barata desde CD-ROM unidades

Esta idea fue inspirada por todas las máquinas CNC de CD-ROM que he visto en Instructables. He visto usado como drawbots, cortadoras láser, prensas del taladro, pero yo no he visto uno pero usado para una impresora 3D... al menos no uno a un precio r
Juego a un jugador 2 Sega Genesis con un controlador en emulador de PC.

Juego a un jugador 2 Sega Genesis con un controlador en emulador de PC.

Si alguno de ustedes son los jugadores de la época clásica como soy, sin duda tienes un emulador de una consola más viejo en tu PC.  Emuladores de mímico el hardware original a través de software que permite a una persona jugar un ROM de su juego fav
Controlador USB NES con un arduino!

Controlador USB NES con un arduino!

ACTUALIZACIÓN 22/12/2014Usuario de Instructables mattpbooth ha actualizado el código y lo aloja en github:https://github.com/mattpbooth/ArduinoNESController...Gracias mate!ACTUALIZACIÓN 12/03/2011Sustituido un println con impresión (derp).ACTUALIZACI
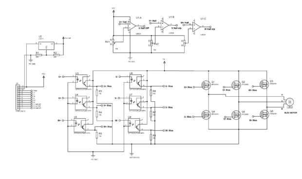
Control de Motor de BLDC con Arduino, salvado el motor del HD y sensores Hall

Control de Motor de BLDC con Arduino, salvado el motor del HD y sensores Hall

hay un gran interés estos días entre los aficionados a los hobbys en el control de motores brushless de la C.C. (BLDC), que han mejorado el rendimiento y mejor eficiencia energética enmotores tradicionales, pero son más difíciles de usar. Muchos prod
Cómo usar un PSP como un controlador de juegos para PC y PS3

Cómo usar un PSP como un controlador de juegos para PC y PS3

¿Alguna vez se sentó abajo para jugar en tu PS3 con un amigo y se dio cuenta de que sólo un controlador o estabas jugando un juego en su PC y desea que usted tenía un controlador separado? Pues ahora en vez de comprar un controlador nuevo puede utili
PS3 controlador de uso como regulador del juego de PC

PS3 controlador de uso como regulador del juego de PC

Para mi cumpleaños tengo un portátil y quería poner un emulador en él. Quise utilizar un controlador para él pero no quería gastar dinero en un controlador, adaptador o cualquier otra cosa. Así que decidí usar mi controlador de dualshock 3 de Ps3. Si