Control de motor DC con Joystick y PIC16F877A (2 / 5 paso)

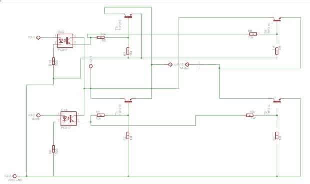
Paso 2: esquemático

El puente en H PDF, perdón por el lío.
La versión impresa es en archivo PDF

Mi motor funciona con 15V, pero con el TIP31 puedo poner mucho más que eso.

Artículos Relacionados

Control de motor servo con 1Sheeld

Control de motor servo con 1Sheeld

Si quieres control de motor servo con tu móvil sin usar el módulo Bluetooth y programar la aplicación para android, puede utilizar en lugar de ellos 1Sheeld.1Sheeld consiste básicamente de dos partes. La primera parte es un escudo que está físicament
Control de motor DC con Bluetooth

Control de motor DC con Bluetooth

El propósito de este proyecto consisten en el control de un motor DC con un Smartphone. Cambiará el speedo del motor DC. Se realizará la comunicación entre el motor de la C.C. y el teléfono inteligente utiliza un módulo Bluetooth conectado a un módul
Control de Motor servo utilizando el Microcontroller PIC16F877A

Control de Motor servo utilizando el Microcontroller PIC16F877A

PIC16F877A es un micro controlador fácil para los principiantesAquí en el proyecto:1) Cómo PIC interruptores servomotor adelante y sala traseraCuando empujamos un switch que va al positivo de 90 grados, segundo interruptor se mueve hacia atrás a la n
Velocidad de control de motor DC con 8051

Velocidad de control de motor DC con 8051

Hola amigos este es mi 3er año se proyecto " control de velocidad de motor DC" que pude quisiera compartir con ustedes. En este aprenderás cómo interfaz LCD, teclado hexadecimal y motor. El código está escrito en la Asambleapara simplificar he p
Control de motores DC con tu Smartphone (perfecto para un Robot)

Control de motores DC con tu Smartphone (perfecto para un Robot)

en este tutorial te mostraré cómo puede controlar 2 motores DC via bluetooth con mi nueva app Android.Se llama "BlueArd" y es la 1.0 versión. Quiero actualizar mi app más adelante y agregar más funciones.Esta aplicación fue creada con MIT App In
Control de motor Servo con teclado

Control de motor Servo con teclado

¡¡¡He vuelto!!!Bueno Hola a todos!!!! Hace ya bastante tiempo publiqué aquí. Un poco ocupado con los estudios últimamente. Pero sin embargo, hoy me gustaría compartir con usted los individuos acerca de un experimento sencillo sobre arduino y servo mo
Control de motor servo a través de bluetooth con el potenciómetro

Control de motor servo a través de bluetooth con el potenciómetro

En este proyecto, haremos el control de motor servo con el potenciómetro a través de bluetooth.Dos hará que la placa Arduino via bluetooth sin hilos haberleştirerek control. Maneja uno de los módulos para este (maestro) mientras que el otro logró (es
USB: - controlador de Motor DC con PIC18F4550 (teclado)

USB: - controlador de Motor DC con PIC18F4550 (teclado)

USB: - controlador de Motor DC con PIC18f4550 (teclado)Hola amigos,RequisitosInterfaz USB DEMO BoardChip de controlador de motor L293DUn pequeño proyecto en el control de motor DC con tablero del interfaz del USB pic18f4550 con motor L293D Driver.Una
Arduino Nano y Visuino: Control de 2 motores paso a paso con Joystick

Arduino Nano y Visuino: Control de 2 motores paso a paso con Joystick

Al generar proyectos de Arduino con motores paso a paso, como máquina CNC , plottero Arte animado, llega un momento cuando los steppers necesitan ser controlada manualmente. Análogo palancas de mando son baratos y fácil módulos para el control manual
Simple cable joystick de control de motor 2

Simple cable joystick de control de motor 2

he querido durante mucho tiempo tener un joystick de control (centralita), cual fácil puede cambiar las direcciones de 2 motores. así que hice uno. no es difícil de construir y funciona perfecto. los costos varían entre 2 y 4 euros. no dude en cambia
Arduino Uno y Visuino: controlar Robot coche Smart con Joystick y L298N controlador de Motor

Arduino Uno y Visuino: controlar Robot coche Smart con Joystick y L298N controlador de Motor

Que coche elegante se establece cuando se combinan con Los módulos de controladores Motor L298N, ofrecen una de las maneras más fáciles de fabricar coches robot. El Módulo del controlador Motor L298N es fácil de controlar con Arduino, y con la ayuda
Arduino con joystick de control

Arduino con joystick de control

después de aproximadamente un mes de tener mi arduino me aburrí así que estaba navegando por la web y encontré esta forma cool de control arduinoSi haces ilegal lo que yo no estoy responsablePaso 1: cosas necesarias 1 arduino (duh)2. computadora (si
Control de Motor con Arduino

Control de Motor con Arduino

Control de motores con Arduino puede ser complicado.En primer lugar, los motores necesitan más actual que la producción de qué Arduino pueden suministrar pernos. También motores pueden generar su propia corriente a través de un proceso llamado inducc
Cómo el control DC motores con Arduino

Cómo el control DC motores con Arduino

Recientemente había terminado de diseñar nuestro compacto plug-and-play Arduino robot y lo lanzó en Kickstarter. Actualmente estamos buscando patrocinadores.Con este kit de robótica, es muy fácil de conectar motores, sensores y módulos de comunicació