Paso 8: Comprar (o crear) el cero cruz Detector



Estamos utilizando un fuego al azar SSR (D2425-10) para interruptor enciende y apaga el Motor de CA. Este relé es necesario para poder utilizar ángulo de fase para el control de velocidad del AC Motor. Pensar en él como una lámpara dimmer o regulador de la velocidad del router, excepto que está siendo controlado por una señal de software (generada por el detector de cero cruzado).
La diferencia entre el D2425-10 y un estándar cero SSR cross (D2425) es que el estándar D2425 no enciende excepto cuando la tensión pasa a cero cada 8ms (período = 1 / 60Hz y dividir por dos para obtener cada medio período). Para controlar el Motor de CA con control de ángulo de fase, la RSS de D2425-10 necesita activarse en momentos cuando el voltaje no es cero.
Usted puede comprar un muy robusto detector de cero cruzado para $19 aquí: http://www.mlgp-llc.com/arduino/public/arduino-pcb.html
Personalmente, recomiendo comprarla prefabricada!
-----------------------------------------------------------------------
Si quieres construir tu propio siga las siguientes instrucciones (esto es más difícil y ZCD preconstruido es bastante barato y más seguro!)
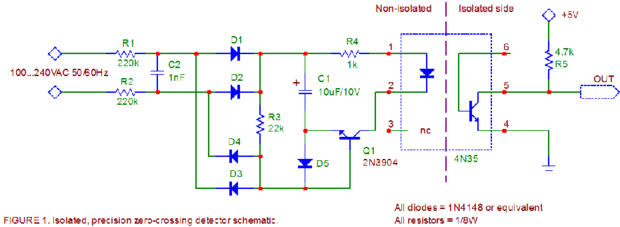
Lo que necesito para construir el Detector de cruce cero? Ya que yo estoy para soldar esto en un tablero de Perf, ordené los equivalentes por el agujero de los recomendados en el ZCD esquemático.
-PCB del blanco (encontrado en Radioshack o en cualquier tienda de hobby/electrónica)
-(1) 1 k, 4.7 k, 22 k y las (2) 220 k resistencias
-(1) condensador de 1nF cerámica (399-5865-1-ND)
-(1) condensador electrolítico de 10uF/10V (P15799CT-ND)
-Diodos 1N4148 (5)
-Transistor 2N3904 (1)
-(1) IC 4N35
Utilicé el esquema en la Página Web siguiente:
http://www.dextrel.net/diyzerocrosser.htm