Construcción de un circuito de efecto de sonido Turbo para tu coche no turbo (3 / 6 paso)

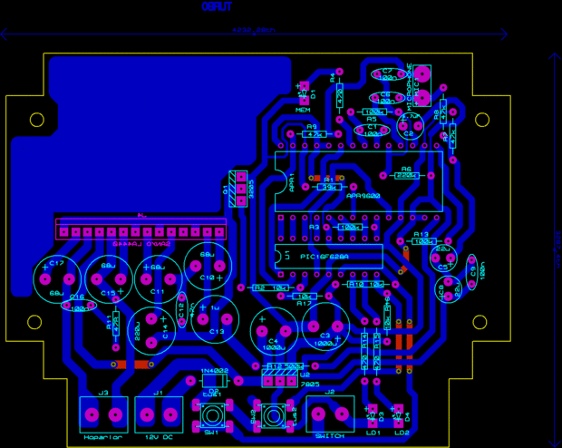
Paso 3: PCB

diseñé un pcb que es una forma para mi caja plástica del ABS, es posible que cualquier diseño de un pcb nuevo o utiliza mi diseño. Archivo de diseño Proteus puede descargarse a continuación.

Artículos Relacionados

NÓMADA de serie Original de Star Trek con luz y efectos de sonido

NÓMADA de serie Original de Star Trek con luz y efectos de sonido

si eres un fan de la serie original de Star Trek, sabes lo que es nómada.Apareció en el episodio #37 "The Changeling".NÓMADA es esencialmente un híbrido de una vieja tierra sonda espacial que chocó con una sonda extraterrestre. La sonda híbrida
Instrucciones de la construcción de un circuito simple

Instrucciones de la construcción de un circuito simple

Esta instrucción se utiliza para construir un circuito simple. Será útil para los principiantes de aprendizaje de los circuitos. Si quieres seguir estudiando ingeniería eléctrica, necesita construir un montón de complejos circuitos más adelante. Este
Cómo hacer un circuito de cuatro efectos de sonido - con el UM3561A IC

Cómo hacer un circuito de cuatro efectos de sonido - con el UM3561A IC

Hola a todosRecientemente he comprado algunos UM3561A 8-pin DIP ICs para el diseño de algunos circuitos que podrían algunos cool efectos de sonido de salida.  He decidido a compartir el primer circuito que he puesto juntos.  Espero que encuentres int
Traje niño de Robot con efectos de sonido, Detector de caramelo y más

Traje niño de Robot con efectos de sonido, Detector de caramelo y más

que hice a mi hija este traje de robot para halloween. Me inspiré por este traje de Kid Robot. Tomé en un poco de una dirección diferente y había añadido algunos más novedades como luces en antenas y orejas, una almohadilla de botón grande con un efe
Armadura de hierro Bionic Man (con efectos de sonido)

Armadura de hierro Bionic Man (con efectos de sonido)

REVISA NUESTRA NUEVA VERSIÓN AQUÍEn el espíritu de la próxima liberación del hombre de hierro 3, hemos decidido enseñarte cómo construir algunos asesino tecnología de Industrias Stark para mostrar mientras que acampar en la parte delantera de la líne
Escritorio de Bell eso efecto de sonido de juegos

Escritorio de Bell eso efecto de sonido de juegos

Mayoría de las personas está familiarizada con la campana del escritorio clásico. Lo cuando presiona el botón en la parte superior la bell, que esperan oír un suave sonido de timbre. No esperan a escuchar el canto de un pájaro, fuego de arma u otros
Efectos de sonido de Halloween Wireless

Efectos de sonido de Halloween Wireless

Era 14:00 la tarde antes de Halloween y mal quería añadir movimiento desencadena efectos de sonido para la experiencia de tras. No querer enfrentarse a las multitudes haciendo un dash de último minuto para fuentes de Halloween, se dirigió a la caja d
Trajes de Mario Bros con efectos de sonido

Trajes de Mario Bros con efectos de sonido

Este año los muchachos querían ser Mario y Luigi. ¿Tipo de perforación derecha? Bueno mi esposa no creo que ellos estaban listos para lanzar bolas de fuego real, así lo hicimos en vez de eso efectos de sonido. Quería hacer el salto de Mario sonido cu
MemAxe - juego de memoria de efectos de sonido de 8 bits

MemAxe - juego de memoria de efectos de sonido de 8 bits

esto es Instructable contiene toda la información y código fuente necesita para construir un MemAxe completamente funcional.¿Qué es MemAxe?MemAxe es un juego electrónico que pone a prueba tu memoria haciendo copiar una secuencia de sonidos usando los
NES del cinturón regulador con efectos de sonido!

NES del cinturón regulador con efectos de sonido!

Este instructable le mostrará cómo combinar un llavero de FX sonido de Mario Bros con un controlador NES para hacer un cinturón de hebilla con sonidos de la original Super Mario Bros. Este también es regalo de Navidad de mi hermana, así que no le dig
Hacer sable de luz con efecto de sonido (por Arduino

Hacer sable de luz con efecto de sonido (por Arduino

Desde que aprendí a usar arduino para hacer cosas, siempre quiere usar para hacer un sable de luz con efecto de sonido, y una vez hecha que me di cuenta no es tan difícil. Miraba así que vamos a hacer uno!Paso 1: Material Se necesita:1. un arduino na
Hacer efectos de sonido de Star Wars con una taza de café y un Slinky!

Hacer efectos de sonido de Star Wars con una taza de café y un Slinky!

Paso 1: Se necesita: Se necesita:Taza de caféSlinkyPaso 2: Inserte la taza de café en Slinky. Debe encajar perfectamente.  Es mejor si el Slinky no golpee el piso.Paso 3: Escuchar y ser transportado a una galaxia lejos, muy lejos! Permite el Slinky a
Cómo hacer efectos de sonido Cool Star Wars con un furtivo

Cómo hacer efectos de sonido Cool Star Wars con un furtivo

Hola! Voy a enseñarte los secretos láser de Star Wars efectos de sonido!Paso 1: Materals: Necesita,-Un Metal Slinky. (NO PLÁSTICO)-Una taza de la espuma.Puede ser plástico, pero la espuma es lo mejor.Paso 2: preparación Esto es fácil.Tomar la Copa e
Efectos de sonido DIY

Efectos de sonido DIY

Efectos de sonido son los héroes anónimos del cine, la radio y casas embrujadas. Escuchar todos los sonidos detallados hace sentir que la acción está sucediendo justo al lado de usted. Seleccionando cuidadosamente que efectos de sonido destacan, pued