Paso 4: Código de LabVIEW


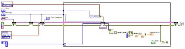
Para frecuencia, cuántos bytes se pasan, donde los bits de información se colocan, MSB o LSB primero, y si está activo el código para las especificaciones de SPI, el canal CS, canal SPI, reloj serial bajo alto o activo son necesarios.
De la PmodALS hoja de referencia, se coloca en modo normal por que el CS pin low (activo bajo), el reloj de la serie es entre 1 y 4 MHz, están situados en el flanco descendente de la SCLK y válida sobre el flanco ascendente (modo 0), y hay 16 ciclos de reloj SCLK que significa 16 bits (2 bytes) se transfieren.
El canal CS fue colocado en el pin 10 en nuestro caso. Canal de SPI es 0 ya que es la configuración por defecto. Diferentes configuraciones de SPI dará un canal SPI diferente basado en la información en la hoja de datos para el WF32.