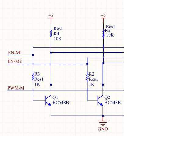
Paso 5: Principales componentes - circuito inversor

Entre el Atmega 328 y L293D, tiene una lógica inversor con dos transistores BC548, la función de este convertidor es proporcionar los niveles de la lógica necesarios para cambiar una dirección de rotación de motores en un arreglo en que utilizan un número menor de puertos del microcontrolador. Sin este arreglo, sería necesarios cuatro puertos del microcontrolador, para cambiar el sentido de giro de sólo un motor eléctrico.