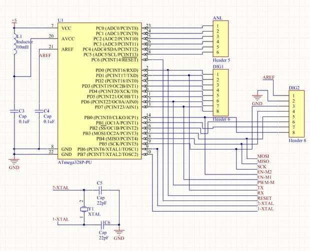
Paso 3: Componentes principales-circuito microcontrolador

El microcontrolador Atmega 328 es un 8 - bit arquitectura RISC fabricado por Atmel. Es uno de los microcontroladores más populares debido a su uso y difusión en placas Arduino, un código de fuente abierta plataforma de prototipos electrónicos que tiene como características principales la flexibilidad y el uso de hardware y software fácil de usar y de aprendizaje.