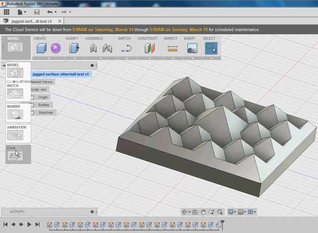
Cómo hacer fusión de Autodesk 360 con Othermill para cortar formas 3D (4 / 11 paso)

Paso 4: CAM

En la parte superior izquierda, haga clic en "Modelo". Aparecerá un menú desplegable y haga clic en el más lejano abajo opción - "CAM" - para cambiar al modo de CAM. Esto es donde la magia sucede.

Artículos Relacionados

Como hacer pulsera cabujón de cristal con perlas para chicas

Como hacer pulsera cabujón de cristal con perlas para chicas

¿quieres hacer pulseras para niñas? Si es así, nunca puede faltar tutorial de Pandahall de hoy sobre cómo hacer pulsera cabujón de cristal con perlas para niñas!Paso 1: Materiales necesarios para la pulsera cabujón de cristal:Cadena de giro de hierro
Hacer una luz de noche LED con estrella

Hacer una luz de noche LED con estrella

Esta luz nocturna LED cuenta con un patrón de estrella y se ilumina una habitación oscura en una forma mágica. He utilizado ipe para la madera, sin embargo todo oscuro, o MDF pintado por ejemplo se trabajaría bien. Este es un muy divertido proyecto y
Nuevo portátil XBOX 360 con Monitor

Nuevo portátil XBOX 360 con Monitor

¡ Hola todos!, pasado mucho tiempo desde que he publicado un proyecto pero aquí hay algo he estado fastidiando con. Desarmar una extra en XBOX 360 consola slim y lo que es portable!Paso 1: Montaje de Monitor Primero me tomó aparte el monitor, lo llev
Haciendo ApplePi, fusión Vintage Macintosh Plus con la frambuesa Pi

Haciendo ApplePi, fusión Vintage Macintosh Plus con la frambuesa Pi

Como un niño de finales de los 70 y estudiante de la escuela primaria de los años 80, siempre he estado fascinado por estas cajitas beige y platino y sus pequeñas pantallas B & W. Algunos apareció al lado de los animales domésticos Commodore y Apple]
Hacer un coche de la ranura con la impresión 3D.

Hacer un coche de la ranura con la impresión 3D.

Hola y Bienvenidos a mi tutorial sobre cómo 3D imprimir su propio coche de la ranura. Puesto que el proyecto depende fuertemente de lo que quieres hacer, no entrar demasiado detalle donde no es necesario.Así, sin más adeu, comencemos!Paso 1: Encontra
Fusión de bolsas de plástico - el eclipse forma

Fusión de bolsas de plástico - el eclipse forma

hay un montón de tutoriales para fusión de bolsas de plástico, pero me preguntan con frecuencia por las direcciones así que debe haber espacio para uno más. He notado cada tutorial que leí tiene diferencias y mi método no es exactamente igual que cua
Cómo ir de Autodesk Inventor a CorelDRAW para corte por láser.  Hice en Techshop

Cómo ir de Autodesk Inventor a CorelDRAW para corte por láser. Hice en Techshop

este instructable es explicar cómo ir de algo hacen un dibujo de la en Autodesk Inventor para CorelDRAW por lo que puede corte láser.  Encontré la primera vez que lo hice, era en absoluto sencillo.  Todavía no he encontrado un formato de archivo que
Auriculares PC al adaptador de XBOX 360 con juego Audio

Auriculares PC al adaptador de XBOX 360 con juego Audio

¿como cansado de los incómodos audífonos XBOX 360 es como soy y tambien quiero mejor calidad de sonido como llegar con los auriculares que utilices con tu ordenador?Hacer un convertidor para utilizar ese auricular cómodo agradable en tu XBOX 360 con
Flujo de trabajo - Autodesk Inventor a Illustrator para corte por láser

Flujo de trabajo - Autodesk Inventor a Illustrator para corte por láser

Lo hice en TechShop - en realidad, lo aprendí allí! Probablemente no es un flujo de trabajo de mejores prácticas, pero está trabajando para mí así que estoy contento.Así que me estoy poniendo en corte por láser, pero ¿por qué Autodesk inventor? Quisi
SUDADERA DE CUELLO CHIMENEA SIN MANGAS... CON SKETCHPRO 6 (prueba) de AUTODESK y con capucha BETABRAND plantilla

SUDADERA DE CUELLO CHIMENEA SIN MANGAS... CON SKETCHPRO 6 (prueba) de AUTODESK y con capucha BETABRAND plantilla

materiales: AUTODESK SKETCHBOOK PRO 6 y con capucha BETABRAND plantillaPaso 1: Recortar y crear1. tomar la plantilla de Betabrand con capucha y duplicar dos veces. Después de hacer tus duplicados usted tendrá que recortar la parte superior la mitad (
Cómo hacer una máscara de Halloween con Apoxie esculpir

Cómo hacer una máscara de Halloween con Apoxie esculpir

Has alguna vez has querido hacer tu propia máscara de Halloween espeluznante pero no sabía dónde empezar.En este Instructable te mostraré un método fácil para hacer tu propia mascarilla casera de Halloween sin todos los pasos complicados con látex y
Hacer un temporizador de juego personalizado con tus propios sonidos

Hacer un temporizador de juego personalizado con tus propios sonidos

¿Gustan los juegos? ¿Hacer juegos? ¿Modificación de juegos? ¡ Sí! Entonces te encantará este Instructable, donde aprenderás a hacer un temporizador de juego personalizado con cualquier duración de tiempo y efectos de sonido que desee.En este ejemplo
Que hace que el combustible de cohete con la química de la cocina!

Que hace que el combustible de cohete con la química de la cocina!

Hoy estamos haciendo algunos química de cocina utilizando artículos comunes del hogar.  Este es el tipo de cocina que me emocionado, porque estoy experimentando con recetas para estado sólido combustible.www.thekingofrandom.comPaso 1: Vea el Video!AD
Hacer un funcionamiento registro Tortilla jugable con un cortador láser

Hacer un funcionamiento registro Tortilla jugable con un cortador láser

Dicen que afirmaciones extraordinarias requieren evidencia extraordinaria.Sin más preámbulos, un registro real de una tortilla tocando "The Mexican Hat Dance" también conocida como "Jarabe Tapatío".¿Por qué hacer esto?Hace un tiempo ha