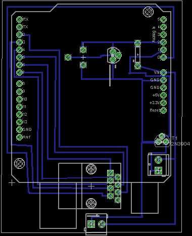
Paso 3: Diseño circuito de Arduino Shield...


Uso de biblioteca de parte de águila de SparkFun que diseñé un escudo Arduino que pase los pernos a la pantalla de Wi-Fi y conectar a la pantalla controlador de motor vía el conector RJ45 y 2 bornes de tornillo.
El pin-out de la conexión RJ45 es muy importante. Si tienes los cables cruzados hará más adelante resultados inesperados. Esto es difícil de solucionar, me voy a esas horas, de todos modos adelante para grabado de PCB.