Paso 2: Diseño circuito de Control del Motor...


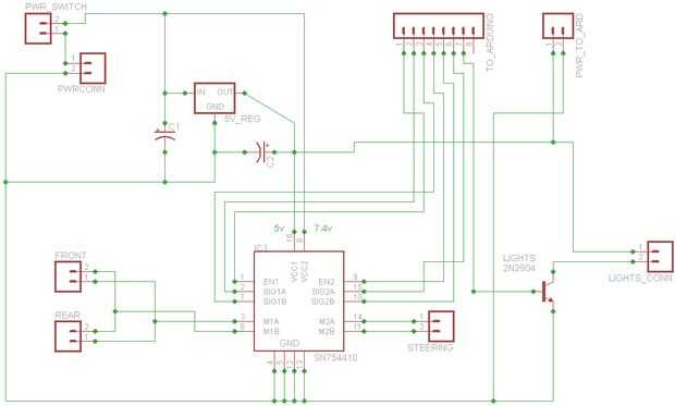
Armé este circuito para funcionar como un regulador del motor y regulador de potencia para la placa arduino.
Permite el uso de los estándar 7.2V batería para alimentar los motores, motores de dirección y el arduino.
Este circuito utiliza el chip de puente h dual sn754410 para cambiar los motores y motores de dirección. Las líneas de control para el controlador del motor se cubrió a para soldar directo al extremo de un cable RJ45 que se enchufa en el escudo. Esto permite retiro fácil de la Arduino WiFi Sheild.
Aquí se incluyen archivos de Eagle.