Color sensor Robot (5 / 5 paso)

Paso 5: Añadir código de Matlab en frambuesa PI

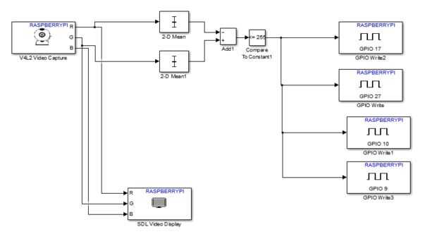
Instrucciones para ejecución de Matlab en un frambuesa pi pueden encontrarse en el sitio de Mathworks. Subir el código proporcionado en la Raspberry Pi. Lo que hace el código es detectar si hay más verde que el rojo en el marco y de mover el robot hacia adelante. Básicamente si se trata de una "luz verde" el gos de robot.

Artículos Relacionados

Cómo hacer un Artbot: color sensores, robots Arduino arte generativo del dibujo

Cómo hacer un Artbot: color sensores, robots Arduino arte generativo del dibujo

Para el curso de Hardware y computación física bajo la supervisión de Paul Klomp como parte de la tecnología de los medios de comunicación programa de la Universidad de Leiden, creamos dos robots dibujos. Cada robot fue construido alrededor de un Ard
Color Sensor guía de Linkit uno

Color Sensor guía de Linkit uno

Hola hice Color sensor recientemente y sentí que no era muy clara guía sobre el uso con arduino y un un tablero linkit también tengo así que he pensado en publicar un instructable en base a esto. ¡ Disfrute!Paso 1: Cosas necesariasNecesitamos:-LinkIT
Arduino color Sensor bajo 1$

Arduino color Sensor bajo 1$

así que aquí está mi primer instructable, viniendo al tema, se trata de un sensor de color compatible arduino que se hace muy a bajo costo (no salen en la imagen arruiné todo al mismo tiempo de colocación del robot)...Paso 1: Reunir los materiales re
Cambio de LED RGB de colores, sensor de luz + LCD

Cambio de LED RGB de colores, sensor de luz + LCD

este proyecto incrustar un RGB led que cambia de colores de manera continua, una pantalla LCD que muestra el color actual y el siguiente, y en él ha de diverso modo, mostrar que la intensidad de la luz equipados, cuando hay enough.the energía de la l
Tope Sensor Robot de Sumo de

Tope Sensor Robot de Sumo de

Curso de sumobots...Ahora que podemos transmitir y recibir un impulso de IR. Hará que el robot "congelar" hasta que una persona de nuestro equipo nos da un "golpe". Así que necesitamos una manera de detectar este "bache". He
Su propio Sensor de Color con LED

Su propio Sensor de Color con LED

¿Sabía usted que usted puede hacer un "barato" pero eficaz color sensor utilizando algunos componentes básicos?Esta super fácil instructable le guía para hacer tu propio color sensor usando un montón de LEDs y una LDR.He conseguido hacer un sens
Lector, hablando de Robot de color

Lector, hablando de Robot de color

Hoy voy a hacer un muy buen proyecto para usted. Hola amigos, hoy vamos a hacer un proyecto muy útil con Arduino.By detección del color del sujeto con el lector de color habla voz robot dirá el color en voz alta al usuario. Este proyecto es también u
Detección de uso de Sensor de color TCS3200 y LinkIt uno de color

Detección de uso de Sensor de color TCS3200 y LinkIt uno de color

En este Instructable, aprenderemos cómo interfaz sensor de color de TCS3200 con uno de LinkIt para detección de color.El TCS3200 programable color luz-a-convertidores de frecuencia que combina silicio configurable y un convertidor de corriente a frec
Todo lo que necesitas saber sobre sensores de color

Todo lo que necesitas saber sobre sensores de color

Este instructivo describe un proyecto de la semana en sensores de color, sus propiedades y su interacción con arduino.Los sensores que se trabajó con incluido:Sparkfun ADJD-S311-CR999 (jubilado): https://www.sparkfun.com/products/retired/10701 (dispo
Sensor de Color DIY

Sensor de Color DIY

Hola a todos!,Había pasado mi semana trasteando con arduino y también compré algunos sensores y módulos para él pero algo faltaba!!. Y es un Sensor de Color!! Después de googlear que encontré muchas maneras de hacerla, he probado muchos y este uno fu
Sensor (Digital con filtros RGB) del color

Sensor (Digital con filtros RGB) del color

Este es el módulo de sensor de alta precisión digital I2C color. Se basa en el sensor de TCS3414CS. La teoría de trabajo del sensor se basa en filtros de color y fotodiodos. TCS3414CS incluye 16 fotodiodos y 12 filtros de color: 4 filtros verdes (pas
Inteligencia Artificial basados en Arduino Robot que habla

Inteligencia Artificial basados en Arduino Robot que habla

Este proyecto va a hacer nuestro robot hablando con Arduino basada en inteligencia artificial.Que en nuestro proyecto anterior hicimos nuestro robot que se verificaron en comando de voz del teléfono.Se puede ver aquí.Este proyecto que desarrollemos n
Robot seguidor de luz-fuente más simple

Robot seguidor de luz-fuente más simple

Hola a todos,Si usted está interesado en hacer un robot sencillo que sigue la luz, o debo decir que camina hacia una fuente de luz, entonces estás en el lugar correcto...Se puede ver robot en los dos videos de youtube en los accesorios.He hecho este
Un fotómetro y un colorímetro barato

Un fotómetro y un colorímetro barato

Versión 08 de mayo de 2016¿Qué es este instructable sobre?El objetivo de este proyecto era construir un dispositivo sencillo y económico que permite la medición de la composición de color de una solución, es decir, un colorímetro, o su densidad óptic