
Circuito de frecuencia
Etiquetas:
LED, Electrónico
Artículos Relacionados
Diseño impresionante videojuego Audio
he sido un diseñador de videojuegos de los últimos años - he trabajado en una variedad de juegos, de cosas de homebrew para la Game Boy Advance, a cosas raras de verdad raro como marino, para la Sega Dreamcast, a éxitos de taquilla de gran presupuest
Pummer Flower
Este video y el proyecto fue presentado en Solarbotics.com en 26/08/2011.Me gusta mucho hacer máquinas con alimentación solares y Robots BEAM. Con una buena fuente de luz son autosuficientes. Un Pummer es un solar auto activación LED flasher. Pumm
Ecografía de analógica telémetro
Cuando comencé mi carrera en sistemas de control que estaba fascinado con las muchas diferentes maneras en que las máquinas podría conectarse con el medio ambiente que operaban en. Interruptores de límite (eléctricos y ópticos), codificadores, resolu
Pantalla w de Die
Die Digital w/display es un verdadero proyecto de ingeniería basado en flip-flop JK con el diseño de un contador desde 1-6 con un reloj de circuito de frecuencia variable y un interruptor normalmente cerrado que se detiene la cuenta cuando alguien pu
Cómo para construir 100 watt 12v DC a 220v AC inversor circuito usando EasyEDA
Todo poder de cara corta en nuestras casas u oficinas un tiempo u otro. En aquellos tiempos generalmente se usan generador o inversor. Generadores de energía usan gasolina o diesel como combustible y son ruidosos. No vamos a discutir sobre generadore
Servidor Web de RC salida de frecuencia dual
Este proyecto es un servidor de base de ESP8266 "domótica" que puede controlar varios enchufes eléctricos controlado por RF de 315MHz y 434 MHz. utilizando dos receptores y dos transmisores (un par para cada frecuencia), pueden controlar salidas
Circuito de inversor sinusoidal pura
TABLERO DEL CONDUCTOR SINUSOIDAL PURA INVERSOR UTILIZANDO EGS002Circuito de inversor sinusoidal pura con ningún grifo para diseño de centro se ha convertido en simple mediante EGS002 inversor Sinusoidal tarjeta de conductor o tarjeta. Este post se da
Vacío potencia fluídica tinta "LEDs" y circuitos
Aquí os muestro cómo construirVacío potencia FLUÍDICA tinta "LEDs"Trabajo de "LEDs" fluídico sin electricidad! Cualquier fuente de vacío es capaz de poderles. Por ejemplo una jeringa! o una bomba de bicicleta modificada para el funcion
La construcción del circuito práctico con tira Junta
Este Instructable documenta el 'mínimas' herramientas necesarias para crear circuitos electrónicos de calidad razonable y da consejos de construcción pragmática con un ejercicio práctico de diseño.Se supone todos los componentes son de baja potencia
Cómo para leer diagramas de circuitos
este instructable le mostrará exactamente cómo leer todos esos esquemas confusos y luego como armar los circuitos en un protoboard!para todos los aspirantes de aficionado de electrónica esta es una lectura obligada instructable.saber cómo leer circui
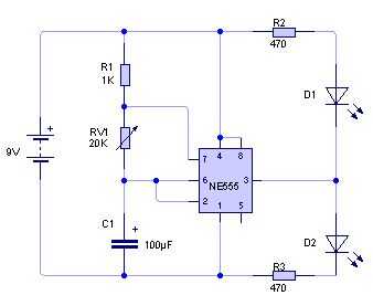
41 interruptor intermitente el LED del circuito con 555 IC
hice esto como un proyecto rápido usar mucho los LEDs tengo recientemente. Básicamente se conecta vía un 555 8 pin IC y permite ajustar el tiempo entre el tapajuntas cambiando los valores de resistencia o condensador. Proporciona un fresco buscando e
Cómo revivir una radio de transistores de circuito reflejo de sylvania
** este instructable tiene en cuenta que usted está familiarizado con la electrónica básica, soldadura y mano básica tools.* *este instructivo está escrito alrededor de la radio del transistor 4P19W sylvania. Esta radio de tamaño es lo que se llamó a
Circuito amplificador de inversión
Este instructable voluntad Mostrar usted paso a paso cómo construir un circuito amplificador inversor. Para ello voy a utilizar un amplificador operacional muy común (o Op Amp para el cortocircuito) el UA741CD. El propósito principal de un circuito a
Planificación de circuito: Crear una doble parpadeando el LED del circuito en Protoboard con temporizador 555
El objetivo de este proyecto de bricolaje es llevarlo en todas las etapas del desarrollo del circuito que una empresa normalmente pasar cuando prototipos un producto; no sólo un simple "Cómo hacerlo."Esto incluye:Mapeo de la electrónicaDiseñar e