Cargador portátil resistente para usb dispositivos (teléfonos, iPad, etc.) ¿ (4 / 8 paso)

Paso 4: Componentes: parte 2

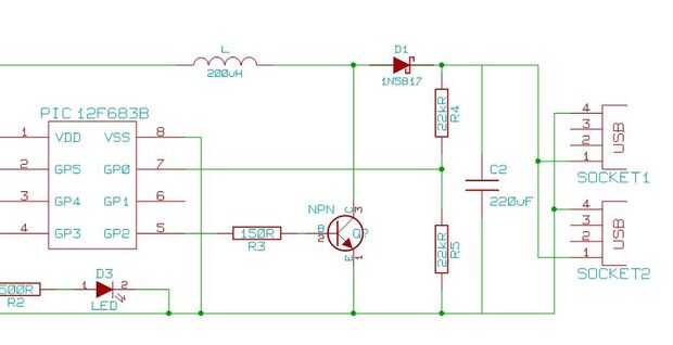
un inductor (L): es necesario para el circuito de boost, cuanto mayor sea el valor de la inductancia, la ondulación menos corriente que hay.  Usar un inductor que me enrollé, probablemente tiene una inductancia en la gama de mH, y sé que es muy de gran tamaño.  Aquí le damos una útil Calculadora online que va a trabajar cálculos de inductancia.  Se recomienda ir por un mínimo de 200uF

un transistor NPN y la resistencia de base (R3): este es el principal dispositivo de conmutación en el circuito y la resistencia de base (o resistencia de puerta), asegúrese de que el transistor está diseñado para manejar corrientes altas (preferiblemente más de 1A) a altas velocidades de conmutación (20kHz o más) y hFE de al menos 50.  Han tenido éxito con la finalidad BC337, pero tenga cuidado con el recalentamiento.  Un MOSFET trabaja demasiado (y probablemente le dará mayor eficiencia). Estoy usando un D2012 porque tenía ahí una (Ripeado de una difunta unidad de CD)

un diodo (D1): es necesario para el circuito de boost, un diodo de conmutación rápida es preferible, así que usar un diodo de Schottky (1N5817), aunque un diodo de uso general como el 1N4001 funcionaría también

dos resistencias (R4, R5): la salida de 5V es mayor que la tensión de alimentación (tensión de referencia del ADC) del microcontrolador, así que esta salida debe ser caminado, dos resistencias de igual valor (yo uso 22kOhm resistencias) se forma un divisor potencial para permitir que los 5V de salida para ser reducido a la mitad.

condensador electrolítico suavizado otra (C2): otra vez, usar condensadores de 220uF

Tomas USB : He utilizado 2 zócalos

Artículos Relacionados

Cargador portátil de DIY 9v Usb Ipod, teléfono móvil, Mp3! Muy fácil!

Cargador portátil de DIY 9v Usb Ipod, teléfono móvil, Mp3! Muy fácil!

Tienes que haver necesidad de energía para cargar tu mp3, celular, etc. cuando estás fuera de casa?!Tuve... Así que me decido a describir cómo construir su cargador portátil.Espero poder ser útil.LO SIENTO POR MI INGLÉS, SOY ITALIANO!Paso 1: Lo que u
Un cargador portátil para tabletas modernas

Un cargador portátil para tabletas modernas

años atrás, alguien descubrió que podía hacer un fácil cargador USB para teléfonos celulares, reproductores MP3, etc., de una batería de 9V y una lata Altoids. IIRC, los primeros planes que vi utilizan un Diodo zener como regulador de voltaje, pero m
Cargador portátil usb micro con correa de

Cargador portátil usb micro con correa de

¿La batería del teléfono se está ejecutando bajo y estás lejos de tu cargador? No más. Usted puede crear su propio cargador portátil modding un cargador de iphone. Mantener el teléfono cargado dondequiera que está, simplemente agregando el cargador a
Consejos para elegir un cargador portátil de terceros para ordenadores portátiles de DELL

Consejos para elegir un cargador portátil de terceros para ordenadores portátiles de DELL

la mayor parte de los poderes portátiles o adaptadores no originales sólo puede suministrar la energía en el lugar de carga DELL laptops. Sólo un cargador de portátil con el módulo necesario puede cargar DELL batería del portátil.Paso 1: Mayoría de p
9V cargador portátil

9V cargador portátil

oye guyzz...he hecho un charer portable para mi teléfono móvil y pensamiento debe publicarlo en instructablesteoría aparte,permite comenzarPaso 1: Materiales necesarios Este cargador portátil necesita muy menos equipos1. LM7805 ic (componente princip
Cargador portátil casero

Cargador portátil casero

Este cargador portátil es alimentado por una batería de 9 voltios. Puede cargar su teléfono celular, teléfono inteligente o tableta.Paso 1: Lista de cosas necesarias. 6 pulgadas de alambre calibre 22.1 interruptor: con electricidad, ACC y salidas de
Cargador portátil

Cargador portátil

Durante mucho tiempo he tenido la antigua copia de seguridad de los teléfonos celulares que ocupan espacio en mi cajón del escritorio. Tenía curiosidad si pude poner cualquiera de estos teléfonos viejos para cierto uso. Yo no puedo tirarlos así que d
Cargador portátil de DS 9V. (primer instuctable).

Cargador portátil de DS 9V. (primer instuctable).

Hacer un cargador portátil de DS de cosas hogar!Descargo de responsabilidad: se ha cambiado lo que estaba haciendo en el proyecto por lo que existen diversos cuadros. Fue supuesto para ser un cargador de teléfono de Motorolo pero me olvidé que estaba
Hacer un cargador portátil con una potente antorcha

Hacer un cargador portátil con una potente antorcha

ahora esto es algo que usted puede encontrar útil,.. .en dos formas.. .as es un cargador portátil y también una antorcha (opcional aunque).Su totalmente seguro y puede alterar el diseño también. No tiene diseño a cualquier fuente de impresión 3d, por
Fuente de alimentación de C.C. para cargar su teléfono y pequeños dispositivos electrónicos

Fuente de alimentación de C.C. para cargar su teléfono y pequeños dispositivos electrónicos

Una fuente de corriente continua variable es muy útil para guardar en su escritorio para cargar el teléfono, conectar una frambuesa pi o cualquier otro dispositivo electrónico de baja tensión. Mediante el uso de reguladores de voltaje que se pueden d
Estación de carga de madera para el iPod, Kindle, teléfono, GPS, etc. - barato!

Estación de carga de madera para el iPod, Kindle, teléfono, GPS, etc. - barato!

Esto es un acoplamiento / cargador que he construido para sostener y cargar mi Kindle, iTouch, iPod, teléfono y GPS. El diseño funciona bien para que cosas más o menos carga (añadir o quitar estantes, agregar o quitar canales de cable).  Mejor parte:
Trípode para cámara-teléfono

Trípode para cámara-teléfono

(si gano el concurso de corte de laser, te voy a darlo que una escuela o colegio cerca de mi con la disposición que puedo utilizarlo para hacer experimentos de ciencia.  He sido profesor alumno en las clases de tienda y un mentor en robótica 1. Creo
Clip de correa para proteger el teléfono y el cable de los auriculares

Clip de correa para proteger el teléfono y el cable de los auriculares

Este instructable le mostrará los componentes de diseño necesarias para crear un clip de cinturón para proteger su teléfono y auricular clip.Herramientas necesarias y materiales:* 3D impresora (mayor resolución preferida pero no es necesario)* Softwa
Pantalla protector para cámara teléfono

Pantalla protector para cámara teléfono

muchos de nosotros habría intentado instalar protector de pantalla para cámara de teléfono celular (que falló)muchos de nosotros tenemos cámara que protruye fuera del teléfonocosas necesarias-tapa transparente 1)2) feviqwik o super pegamento3) sentid