Paso 2: El circuito: Resumen

Déficit de uno de los dispositivos de menta-tipo de arranque es el uso de un chip de boost de DC/DC de microenergía. Estos ICs paquete del transistor, sensores y osciladores es necesarios para el circuito de CC/CC en un paquete de 8 pines que puede crear rápidamente un circuito con. Por desgracia, porque son "microenergía", no están diseñados para mayor potencia de salida, pero por suerte tienen lo suficiente para satisfacer el 100 - 200 mA para USB.
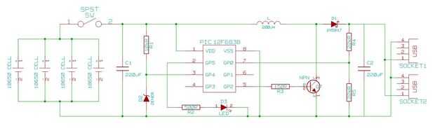
Para conseguir alrededor de esto, he decidido construyo el circuito boost de DC/DC. La desventaja de no utilizar un IC de envasado es que tengo que construir mi propio circuito de control para controlar el circuito de incremento de DC/DC. Lo bueno es ahora puedo elegir componentes con un mayor poder valorar así que puedo conseguir más salida actual.
He tenido que dividir el circuito en dos mitades hacerles Mostrar suficientemente grande como para ver el texto, la siguiente explicarán algunas secciones selección de componente.