Paso 4: Añadir resistencias a las líneas de datos


Haz un par de 100K resistencias de ohm (marrón negro algo amarillo, o marrón negro naranja negro algo) y tuerza en un extremo. Conectar ese extremo a los cables rojos. El otro extremo de cada una de las resistencias de cada uno de los cables restantes que va desde la toma USB.
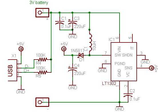
Básicamente se conecta una resistencia de 100K entre VBUS + 5VDC y Data +,
y otro resistor entre VBUS + 5VDC y datos.
La segunda imagen es de Mintyboost versión 1.2 y es sólo con fines de referencia. Ignorar la mitad derecha de la pantalla. Ignorar el hecho de que las resistencias no lo conecte a + 5VDC en ese esquema. Si usted quiere hacer una mintyboost sin embargo, utilizar ese esquema.
Para obtener más información acerca de la Mintyboost, consulte las PUF de 1.2 Mintyboost:
http://www.Ladyada.net/make/mintyboost/FAQ.html