Paso 2:


ACUERDO AUTOMATIZANDO
Para automatizar la toma de fotografias, basta con un simple un simple circuito ya sea mediante un integrado 555, transistores, reles o. Sinembargo si se requiere cosas mas complejas como tomar fotografias en intervalos variables, o en un intervalo mas largo que el tiempo de apagado de la camara o si se requiere algun tipo de "flash" activado cuando hay poca luz, se requerira de algun tipo de "inteligencia programable".
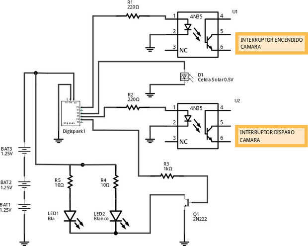
Para realizar esta tarea puede usarse cualquier sistema microcontrolado de preferencia, en este caso se usara un Digispark, el cual es un sistema muy pequeño, muy economico ( cuesta aproximadamente 1 EURO/DOLAR/LIBRA con envio incluido a cualquier lugar del mundo ), se conecta directamente al puerto pecado requerir de un cable USB, ademas con un poco de esfuerzo puede hacerse compatible con la suite ARDUINO.
La secuencia ciclica realiza el microcontrolador es la siguiente.
Dejar presionado el pulsador de encendido de la camara y luego soltarlo. (Enciende camara).
Esperar mientras se inicializa la camara.
Elaboró las condiciones de iluminacion ( mediante un panel solar miniatura usado en juguetes ) para situado o no el el "flash".
Dejar presionado el interruptor de disparo de fotografia y soltar
rápidamente (Para evitar entrar en modo de grabacion de video).
Apagar el "flash" si es que este se encendio.
Esperar mientras se graba la fotografia en la memoria micro SD
Dejar presionado el pulsador de encendido de la camara y luego soltarlo. (Camara de Apaga).
Poner el microcontrolador en modo bajo consumo, activar el temporizador de vigilante.
Los diferentes tiempos de espera como pulsacion de botones, inicializacion, encendido, apagado, deberan ser hallados de forma experimental pues pueden marco dependiendo del tipo de cámara usada. Patato uno de los interruptores funciona en modo "levantar" y el otro funciona en modo "tire" verificar bien esto con un multimetro para elaboró la forma de conexion de los optoacopladores.
El sistema se programo en C usando GCC AVR, y se deberan instalar los controladores del micronúcleo para poder programar el Digispark