





De todos modos, por si alguien encuentra esta documentación útil, aquí está. Archivos del Eagle están por debajo.
Los archivos del Eagle están hechos con Eagle 5.7.
Hay reparaciones para mis errores visibles en las fotos. Un mismo error se fija en los archivos publicados de águila.
Hoja de datos del FT232RL aquí. No se confunda acerca de los capítulos sobre programación del chip, viene con valores predeterminados que permiten este uso perfectamente.
La parte inferior es bastante simple que puede ser fijo si no se alinea correctamente o algo va mal. En mi caso tiene grabado sobre ese lado y duplica todos los rastros con un filamento de alambre trenzado.
Por lo tanto creo que podría ser capaz de usar una cara Junta si coloca encabezado pernos otra manera y forma libre la parte inferior del alambre en su lugar.
Para soldar el chip FT232 que tiene patas de tono solo 0,65 mm usé siguiendo método. Primero limpió las almohadillas con resina, había cubierta con soldadura, luego retirar el estaño con mecha de soldadura. Esto todavía deja los rastros cubierto en capa muy delgada de soldadura. Entonces había alineado el chip con los pads y calienta cada pierna por un corto tiempo con el soldador. Y funcionó.
Vias se hacen de la perforación con broca de 0.7mm y usando un solo filamento de alambre trenzado. Y como se puede ver en las imágenes de los hilos del cable pueden utilizarse para la fijación de errores también si se producen, sólo tienes que encontrar la manera inteligente de mantener constante hasta que termine de soldar en su lugar.
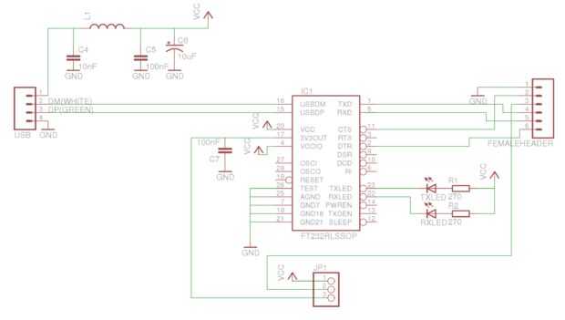
Lista de partes:
- FT232RL chip (SSOP28 paquete)
- 2 x 100nF SMD condensadores 0805 paquete *
- 1 x 10 nF SMD condensador 0603 paquete *
- 2 x LED SMD 1206 paquete *
- 2 x ~ 270 ohmios SMD resistores 0603 paquete *
- ferrita x 1 SMD 0603 - no tengo buena fuente para ordenar en pequeña cantidad, pero he encontrado que un tablero de control de escáner muerto tenía como 5 de ellos. Eran negros, sin marcas y más gruesas que las resistencias, pero sobre todo es el color de ferrita específico que ayuda a encontrarlos.
- 1 x 10uF condensador electrolítico
- cabeceras de pin hembra 6 x 1 en ángulo
- cabezales de perno masculino 3 x 1
- un puente. Puede encontrarse en viejas placas base y discos duros junto con las cabeceras hombres permite para utilizar este cable fácilmente en tableros de regulador de 3.3V y 5V. Por lo que es opcional, usted puede alambre de la soldadura un allí en cambio si sólo tiene un tipo de juntas en tu mente.
- Cable USB. Desde cualquier dispositivo USB roto.
* 0603, 0805 y 1206 marca el tamaño físico de los componentes SMD (en orden de crecimiento). Es posible soldar componentes SMD que son "uno o dos tamaños más pequeños" a otro cojines de tamaño. Algo más difícil con un más grande significado paquete. Si su suministro de componentes no coincida exactamente con la globo ocular la imagen del diseño con esta información en mente.