Paso 1: PANEL SOLAR control – HARDWARE







Este paso será entrar en detalles del hardware utilizado.
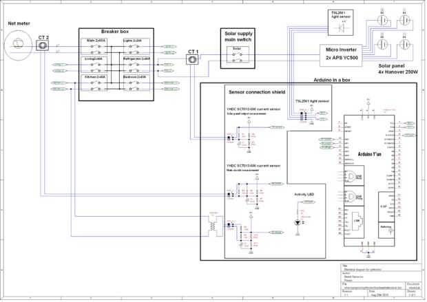
Construir un "escudo" para conectar los diferentes sensores. En el Arduino mundo un escudo es un tablero de extensión que se conecta en la parte superior una placa Arduino. El Arduino tiene la mayoría de los puertos de entrada analógicos, puertos de la entrada-salida digitales y puertos de comunicaciones en cabeceras, situados en el lado de la Junta.
La pantalla de conexión de sensor construir para conectar los diferentes sensores se conecta en estos encabezados.
Para la medición de corriente se necesitan 2 CT (transformadores de corriente). Uno es medir la corriente proveniente de los paneles solares, el segundo se mide la línea principal de casa actual. Para el cálculo de la potencia del voltaje se mide así con un transformador de voltaje. Pienso montar un sensor de luz al lado de los paneles solares. El sensor de luz se conectará con una conexión serial i2c. Pero por ahora esto no está implementado.
Los puertos de entrada analógicos de Arduino aceptan una tensión máxima de 5V. Por lo tanto las señales analógicas deberán ajustarse por un circuito para que coincida con estas especificaciones.
OpenEnergyMonitor tiene muy buenos tutoriales para la conexión de los sensores de CT (incluyendo cálculo de resistencias de carga y calibración de valores) en su bloque de sensores CT – entretela con un edificio de Arduino. El único sensor de CT que pude encontrar fue un tipo de 100A (SCT YHDC-013-000). Como mi corrientes no llegan a 100, calcula las resistencias de carga para satisfacer mis necesidades. Para la línea principal usé una resistencia de carga de 165 Ohm, que permite una medida máxima de 20A que es más que suficiente para nuestro consumo de casa. Para los paneles solares elegí una carga de 330 Ohm, que permite un máximo de 10A, que es más que suficiente para un sistema de 1 kW. Cálculo de las resistencias de carga por favor cheque el link para el edificio de OpenEnergyMonitor cuadra.
Para el circuito de medición de voltaje encontré también un tutorial en OpenEnergyMonitor. Revisa la Tensión de medición con un bloque de edificio de adaptador de energía AC a AC. En lugar de usar un enchufe de pared de AC/AC decidí conseguir un transformador de voltaje de 220V/9V barato e integrarlo en la caja con el hardware de Arduino.
Para el sensor de luz elegí un módulo de Adafruit. Este módulo tiene la ventaja que tiene dos sensores que miden el espectro visible y parte de IR de la luz. El sensor de luz se comunica con el Arduino sobre un interfaz i2C. Los pernos del sensor están conectados directamente a los pines de Arduino encabezado.
Arriba se muestra el circuito esquemático. Básicamente no es muy complicado.