

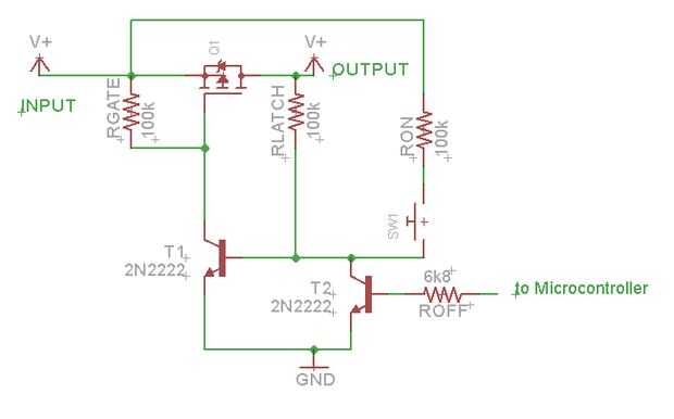
Este pequeño circuito permite que el microcontrolador cortar la energía.
Para encender el circuito Pulse el botón.
Para desactivarlo en coche la señal "al microcontrolador" alto usando cualquier condición te gusta. Para usos de la batería que puede tener un valor en otro pin (un divisor del voltaje hará el trabajo) y el perno alto en coche cuando un cierto umbral ha sido alcanzados.
ENTRADA es la fuente de voltaje (batería).
SALIDA es el voltaje aplicado al circuito que desea desconectar.
No puede ser más fácil.
Piezas usadas [número de parte de este ejemplo]:
Qty del dispositivo
1 Mosfet de canal P [IRF9Z24]
2 NPN Transistor [2N2222]
1 botón pulsador interruptor momentáneo
resistencia k 3 100
1 resistencia de 6 k 8