Paso 2: Raid de la caja de basura: la lista de materiales







Como se mencionó anteriormente, no esperes a hacerlo exactamente como lo hice, aunque proporcionará fuentes y patrones si los conozco. Este proyecto tendrá algunos "McGyvering", así que prepárate. Usted necesitará algunos conocimientos básicos de electrónica y capacidad de soldadura para construir ya que tengo. Sin embargo, puede, hacer algo muy similar sin que ninguno de esos conocimientos si usted compra el kit premontado reloj y renunciar a los mods. Probablemente he dejado las cosas de esta lista, y si tengo pedir disculpas. Esperemos que las cosas serán claras.
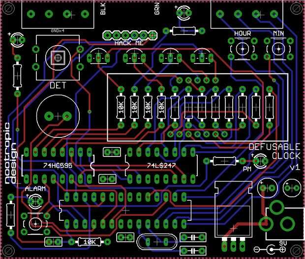
El corazón: el reloj Defusable
La cosa más importante que necesitas es el Defusable Clock diseño de Nootrópicos. Basados en este Arduino (ATMEGA 328) gadget vende para $32,95 en forma de kit o $45,95 montado. No incluye un adaptador de corriente de 9 voltios o tabla de FTDI para programación personalizada. Si no va a alterar el firmware de stock, no necesita el Consejo de FTDI o ningún conocimiento de programación, porque viene preprogramado. Además del kit de reloj sí mismo, he añadido estos mods:
- Un paquete de baterías 6 AA para operación portátil.
Quité a DC jack de la Junta y había añadido a un conector de DC 3-terminal para la operación de la AC. El cableado es tal que en la CA funciona como un reloj, pero en las baterías sólo muestra la cuenta regresiva.
Reemplacé todos pero "Det" LED con LED blanco ultrabrillante de 3 MM, (eBay).
- He añadido un cable a la Junta en el pin del procesador 23 para una salida adicional. Rev 2 de la Junta no necesita esto, tiene una almohadilla de salida por el pin 23.
- También instalé el firmware Rev 2, que es compatible con la placa de la Rev 1. (Disponible en el sitio web de Nootrópicos).
- He añadido los cables en el interruptor de "Detonar" y cambiar terminales de altavoz para poder tener un altavoz externo y detonar.
La estructura básica
Esto es lo que necesitarás hacer el chasis del dispositivo.
Las piezas cortadas por láser son diseñadas en Inkscape, un programa gratuito de edición de vectores. Pueden abrir los archivos .svg con Inkscape, Adobe illustrator, o cualquier navegador web. El archivo tiene varias partes alternas usar lo que te gusta.
- Una o dos piezas de 3" ABS pipa de alcantarilla, 8 a 12" largos. Tendrá un diámetro externo de aproximadamente 3 1/2". También puede utilizar tubería de 3 1/2" Si desea que la unidad más grande. (Tienda de mejora del hogar)
- Probablemente no pueda encontrar un venturi como este a menos que esté muy bien conectado, así uso más largo o más tubos, o encontrar a algún tipo de tubería. Una de mis ideas originales fue a cortar una de esas botellas de agua de aluminio.
- Los 4 soportes estructurales son de 1/8 acrílico cortado a láser y pintados. Si usted elige hacer esto más grande, puede que necesite 1/4" acrílico. El tamaño que usé es hexagonal, aproximadamente 6" a través de los planos. Las formas se pueden cortar con una sierra si no tienes acceso a un láser.
- 3 piezas de 1/4"-20"tornillo"(varilla roscada) más largo que la longitud total del proyecto. (Tienda de mejora del hogar)
- Varios pies de tubo de aluminio o latón con un 1/4" diámetro . Estos se deslizan sobre las varillas roscadas como separadores. (Tienda o ferretería buena)
- Un surtido de arandelas y tuercas de 1/4"-20. Utilicé algunas perillas de aluminio roscada (origen desconocido) en el extremo con el paquete de baterías para facilitar la sustitución de las baterías, y porque se ven cool! También usé tuercas bellota en el otro extremo. (eBay)
- Clasificados greebles. Esto es muy divertido parte! Recoger sus piezas de repuesto que tienen una "técnica" ver a ellos. Buenos ejemplos son toroides pequeños disipadores de calor, piezas de repuesto de los modelos, relés, cualquier cosa que se ve cool. Compré algunos pequeños disipadores de calor para los chips de memoria y similares en eBay por un dólar y encontró un toroide en un cubo de piezas de repuesto. No tengo ni idea de donde proviene el venturi, he encontrado en un montón de chatarra. Parece una vieja pieza de avión.