


Ya que hay muchos muchos circuitos en internet con el LM386, parece un poco exagerada para describir uno en instructables, estoy de acuerdo, pero también proporcionará un PCB y que podrían ayudar a algunas personas que han dudado en comenzar con este chip
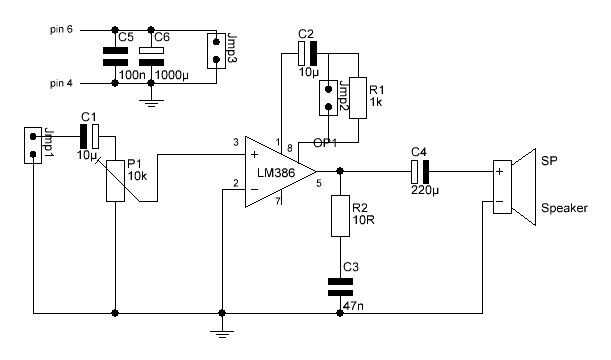
El circuito es bastante sencillo. La señal de audio entra en JP1 y se alimenta a la + entrada el LM386 (pin3) mediante una resistencia variable de 10 k. -Entrada (pin 2) está conectado a tierra, que es necesaria ser capaces de utilizar ganancias más altas.
El LM386 entonces hace lo que es y la señal amplificada al altavoz de 8 ohm a través de un condensador de 220 uF en el pin 5. El capacitor de 220uF junto con un altavoz de 8 Ohm, produce un corte bajo de 90 Hz (-3dB) (1/2πRC)
Hasta ahora, bien. Hay unos pocos componentes adicionales. La red RC entre la salida (pin 5) y el suelo es para evitar oscilaciones. La red RC entre pin 1 y pin 8 define la ganancia. Como se observa, la ganancia es de 50, pero si se corta el puente de la ganancia será 200. Por supuesto si quieres la ganancia a ser 200 permanentemente, una opción es reemplazar R1 por un puente de alambre.
La hoja de datos explica como sigue: con los pines 1 y 8 Abra el interior 1.35 kΩ resistencia establece la ganancia en 20 (26 dB). Si se pone un condensador del pin 1 a 8, pasando por alto la resistencia kΩ 1.35, la ganancia irá hasta 200 (46 dB). Si se coloca una resistencia en serie con el condensador, la ganancia se puede establecer en cualquier valor entre 20 a 200. Control de ganancia puede también hacerse por acoplamiento capacitivamente un resistor (o FET) del pin 1 a tierra.
Componentes externos adicionales pueden colocarse en paralelo con las resistencias de retroalimentación interna para adaptar la ganancia y respuesta en frecuencia para aplicaciones individuales. Por ejemplo, respuesta de graves del altavoz pobres puede ser compensada con la frecuencia que forma la ruta de realimentación. Esto se hace con una serie RC del pin 1 a 5 (siendo paralelo a la resistencia interna de la kΩ 15).
De 6 dB de refuerzo de graves eficaces: R.15 kΩ, el valor más bajo para la buena operación estable es R = kΩ 10 si el pin 8 está abierto. Si los pines 1 y 8 se omite entonces puede utilizar R como kΩ 2. Si usted quiere esto, tienes que modificar la placa o sólo la soldadura de los componentes entre los polos existentes. (El nuevo diseño de la impresión tiene un lugar para ella)
BOM:
1 x LM386
1 x 8 pines DIL del pie
2 x 10uF condensador electrolítico
1 x 1000 uF capacitor 16 voltios
1 x 220 uF capacitor
condensador de 100nF x 1
condensador de nF 1 x 47
1 x resistencia variable de 10 k
resistencia Ohm 1 x 10
2 x resistencia de 1 k
1 x resistencia de 1 k (opcional)
1 x altavoz de 8 ohmios
1 puente
conector para entrada de
conector de alimentación (6-12 volts)
(Por cierto, hay formas más fácil de construir un amplificador pequeño: utilizar un TDA7052 1 vatio, o uso un TDA2822 para estéreo 2 x 250mW)













