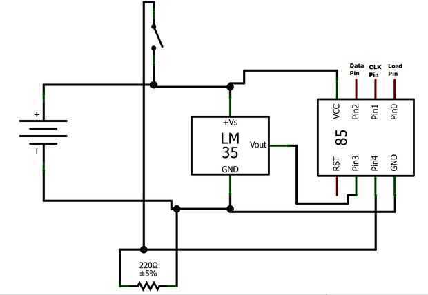
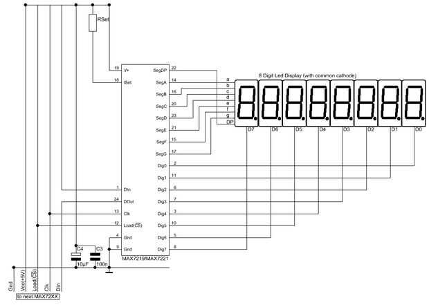
7 Termómetro Digital del segmento usando ATtiny 85 (2 / 4 paso)

Paso 2: Circuitos y esquemas:-

Circuitos y esquemas utilizados para este proyecto.

Artículos Relacionados

Rápido Termómetro Digital usando barato convertidor de USB a TTL y DS18B20 - sin Arduino o frambuesa Pi

Rápido Termómetro Digital usando barato convertidor de USB a TTL y DS18B20 - sin Arduino o frambuesa Pi

En mi anterior instructable le di una introducción al termómetro Digital uso de DS18B20 y ESP8266 nodemcu con pantalla OLED de SPI y programación utilizando el IDE de Arduino. Requiere conocimientos de electrónica básica, programación y requiere un p
Hacer un termómetro digital

Hacer un termómetro digital

en este instructable, usted aprenderá cómo hacer un simple termómetro digital por menos de £10 utilizando algunos componentes simples y 1 IC.Proyecto terminado debería ser algo como esto:Paso 1: Las partesAquí está una lista de todas las piezas que n
Termómetro Digital multifunción

Termómetro Digital multifunción

este instructable le mostrará cómo crear una plataforma multifunción con un termómetro, cronógrafo (cuenta encima del contador), la cuenta regresiva timer y luz de la pantalla. También se pretende ser una plataforma para otros sensores analógicos o d
Termómetro Digital barato y fácil

Termómetro Digital barato y fácil

tuve que controlar la temperatura de mi acuario. Para el propósito, la idea vino a mi mente por eso no uso reloj digital de mesa que también puede mostrar la temperatura del medio ambiente. La mayoría de ustedes tendrá tal un reloj en casa que estoy
Termómetro digital de ventana

Termómetro digital de ventana

Hola, mundo! Si alguien preguntara lo que hoy es la temperatura, probablemente sería capaz de decir mirando su teléfono o un termómetro de la ventana. De hecho, usted probablemente lo haría con ningún pensamiento acerca de cómo llegó a la temperatura
Construir el termómetro Digital más simple!

Construir el termómetro Digital más simple!

a pesar de que un aficionado electrónico desde hace años, esta será mi primera instructable aquí!Este proyecto no es una solución permanente para un termómetro digital, pero una rápida para construir uno en caso de que usted no puede encontrar su ded
Termómetro digital con Arduino

Termómetro digital con Arduino

Este proyecto utiliza un Arduino, un sensor de temperatura DS18B20 y una pantalla de LCD de 16 x 2 para mostrar la temperatura actual del aire. Se puede hacer con o sin un protoboard, pero un protoboard es mucho más fácil de alambre.Muestra la temper
Arduino desde cero - Termómetro Digital

Arduino desde cero - Termómetro Digital

He querido hacer proyectos con Arduinos, pero $ 30 una pieza de sus proyectos se caro. Así que quiero mostrarte cómo puedes hacer tu propio Arduino desde cero y ahorrar dinero haciéndolo. Hacer tu propio Arduino para alrededor $8. Para este instructa
Caja madera para un termómetro digital.

Caja madera para un termómetro digital.

Este me lo hice una caja de madera para un termómetro digital barato que compré de eBay por £2,60 todo. Estos termómetros están diseñados para ser insertado en paneles etc. por lo que son tipo de feo si no incluido, ya que quería usarlo en la placa d
Creación de un termómetro digital con Edison de Intel

Creación de un termómetro digital con Edison de Intel

En primer lugar me gustaría agradecer a Instructables y Intel por darme edison de Intel con el kit. Este Instructable es sobre la creación de termómetro digital (con intel edison). Termómetro digital es bastante simple y se puede hacer por todo el mu
Termómetro digital

Termómetro digital

Hola a todos este es mi primer instructables y un termómetro digital con una pantalla de IC2, un Arduino UNO, una batería recargable (un powerbank), un LM35 como sensor de temperatura, y un botón cual si usted empuja muestra la temperatura en celsius
Creación de un termómetro digital con Arduino

Creación de un termómetro digital con Arduino

¿imaginaste alguna vez que hace su propio termómetro digital? Con el desarrollo de la tecnología cada vez más sofisticado, que nada es imposible.Esta vez el proyecto es crear su propio termómetro digital con Arduino. Que debe ser aprendido en este tu
Termómetro Digital DIY

Termómetro Digital DIY

este instructable le mostrará cómo hacer un termómetro que muestra la temperatura del aire.No es el termómetro más preciso en el mundo, pero para este precio y el hecho de que es casero...Paso 1: partesSe necesita:1 x ATMega8pantalla de 2 x 7 segment
Candy haciendo sin un termómetro (prueba del agua fría)

Candy haciendo sin un termómetro (prueba del agua fría)

es más fácil hacer dulce mediante el uso de un termómetro de caramelo, pero también se puede utilizar la prueba de agua fría.La prueba de agua fría puede utilizarse también junto con un termómetro para resultados más exactos.Para la Prueba de la agua