Paso 4: Cableado lo todo

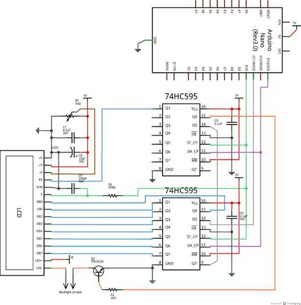
En el esquema vemos 2 595 chips encadenadas juntas para formar una salida en paralelo de 16 bits.
El chip de la parte inferior es en realidad el principal, y la parte superior una es encadenadas a ella.
Lo que vemos aquí es que el fondo 595 es conducción pines de datos de la pantalla LCD en una configuración de 8 bits, el chip superior controla la señal RS y la retroiluminación por activar un transistor o desactivar. Recuerde la *Nota acerca de la retroiluminación de la LCD en saber su página hardware #1, en el caso de tu LCD no tiene una resistencia de luz de fondo, no olvide agregar en su circuito. En mi caso las pantallas LCD ya vine con una resistencia incorporada, así que me salté este paso.
El contraste se aplica a través de un pote de 5K Ohm, uno de los pines va a GND el otro va a VCC y el limpiaparabrisas con el conector de Vo en la pantalla LCD.
Los condensadores utilizados en el monitor LCD y la de 595 líneas VCC son disociación condensadores, están ahí para deshacerse de la interferencia. No son una necesidad si usted está trabajando en un protoboard, pero debe usarse en caso de construir su propia versión de este circuito para ser utilizados fuera de "condiciones de laboratorio".
R5 y C9 en ese orden muy específico crean un retardo RC, que se cerciora de que los datos de salidas de 595 tienen tiempo para estabilizarse antes de que el pin Enable en la pantalla LCD se ajusta 'alto' y Lee los datos.
Q7' del fondo 595 va en la entrada de datos en serie de la 595 en la parte superior, esto crea una cadena de Margarita de 595s y por lo tanto una interfaz de 16 bits.
Cableado hasta el Arduino es fácil. Utilizamos una configuración de 3 hilos, con pernos SPI de Arduino. Esto permite que las transferencias de datos muy rápido, enviar 2 bytes para el LCD tarda generalmente cerca de 8 microsegundos. Esto es muy rápido, y es realmente mucho más rápido que el tiempo que tarda la pantalla LCD al proceso de los datos, por lo tanto un retraso de 30 microsegundos es necesario entre cada escritura.
Un gran beneficio del uso de SPI es que pines D11 y D13 son compartidos con otros dispositivos SPI. Esto significa que si usted ya tiene otro componente que utiliza SPI, como un acelerómetro, esta solución sólo usará un perno adicional de la señal de enable.
En la página siguiente veremos el resultado. He construido una mochila en un perfboard y está funcionando muy bien para mí hasta ahora.